WARNING:
JavaScript is turned OFF. None of the links on this concept map will
work until it is reactivated.
If you need help turning JavaScript On, click here.
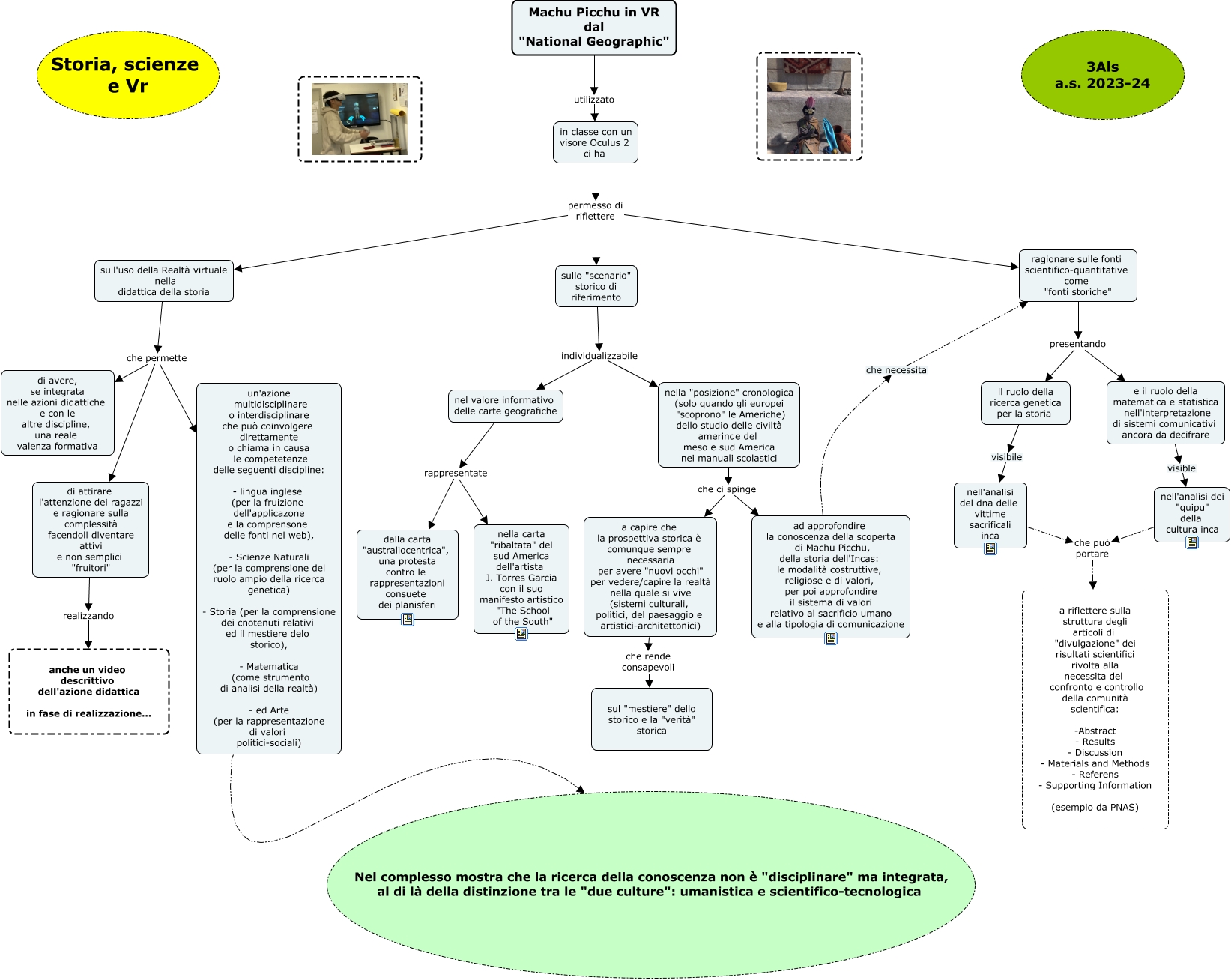
Questa Cmap, creata con IHMC CmapTools, contiene informazioni relative a: Machu Picchu in VR, di attirare l'attenzione dei ragazzi e ragionare sulla complessità facendoli diventare attivi e non semplici "fruitori" realizzando anche un video descrittivo dell'azione didattica in fase di realizzazione..., sull'uso della Realtà virtuale nella didattica della storia che permette di avere, se integrata nelle azioni didattiche e con le altre discipline, una reale valenza formativa, il ruolo della ricerca genetica per la storia visibile nell'analisi del dna delle vittime sacrificali inca, un'azione multidisciplinare o interdisciplinare che può coinvolgere direttamente o chiama in causa le competetenze delle seguenti discipline: - lingua inglese (per la fruizione dell'applicazone e la comprensone delle fonti nel web), - Scienze Naturali (per la comprensione del ruolo ampio della ricerca genetica) - Storia (per la comprensione dei cnotenuti relativi ed il mestiere delo storico), - Matematica (come strumento di analisi della realtà) - ed Arte (per la rappresentazione di valori politici-sociali) Nel complesso mostra che la ricerca della conoscenza non è "disciplinare" ma integrata, al di là della distinzione tra le "due culture": umanistica e scientifico-tecnologica, nell'analisi del dna delle vittime sacrificali inca che può portare a riflettere sulla struttura degli articoli di "divulgazione" dei risultati scientifici rivolta alla necessita del confronto e controllo della comunità scientifica: -Abstract - Results - Discussion - Materials and Methods - Referens - Supporting Information (esempio da PNAS), ad approfondire la conoscenza della scoperta di Machu Picchu, della storia dell'Incas: le modalità costruttive, religiose e di valori, per poi approfondire il sistema di valori relativo al sacrificio umano e alla tipologia di comunicazione che necessita ragionare sulle fonti scientifico-quantitative come "fonti storiche", nel valore informativo delle carte geografiche rappresentate nella carta "ribaltata" del sud America dell'artista J. Torres Garcia con il suo manifesto artistico "The School of the South", nel valore informativo delle carte geografiche rappresentate dalla carta "australiocentrica", una protesta contro le rappresentazioni consuete dei planisferi, sullo "scenario" storico di riferimento individualizzabile nel valore informativo delle carte geografiche, a capire che la prospettiva storica è comunque sempre necessaria per avere "nuovi occhi" per vedere/capire la realtà nella quale si vive (sistemi culturali, politici, del paesaggio e artistici-architettonici) che rende consapevoli sul "mestiere" dello storico e la "verità" storica, sull'uso della Realtà virtuale nella didattica della storia che permette di attirare l'attenzione dei ragazzi e ragionare sulla complessità facendoli diventare attivi e non semplici "fruitori", nella "posizione" cronologica (solo quando gli europei "scoprono" le Americhe) dello studio delle civiltà amerinde del meso e sud America nei manuali scolastici che ci spinge a capire che la prospettiva storica è comunque sempre necessaria per avere "nuovi occhi" per vedere/capire la realtà nella quale si vive (sistemi culturali, politici, del paesaggio e artistici-architettonici), e il ruolo della matematica e statistica nell'interpretazione di sistemi comunicativi ancora da decifrare visible nell'analisi dei "quipu" della cultura inca, in classe con un visore Oculus 2 ci ha permesso di riflettere sull'uso della Realtà virtuale nella didattica della storia, Machu Picchu in VR dal "National Geographic" utilizzato in classe con un visore Oculus 2 ci ha, sullo "scenario" storico di riferimento individualizzabile nella "posizione" cronologica (solo quando gli europei "scoprono" le Americhe) dello studio delle civiltà amerinde del meso e sud America nei manuali scolastici, nell'analisi dei "quipu" della cultura inca che può portare a riflettere sulla struttura degli articoli di "divulgazione" dei risultati scientifici rivolta alla necessita del confronto e controllo della comunità scientifica: -Abstract - Results - Discussion - Materials and Methods - Referens - Supporting Information (esempio da PNAS), ragionare sulle fonti scientifico-quantitative come "fonti storiche" presentando e il ruolo della matematica e statistica nell'interpretazione di sistemi comunicativi ancora da decifrare, nella "posizione" cronologica (solo quando gli europei "scoprono" le Americhe) dello studio delle civiltà amerinde del meso e sud America nei manuali scolastici che ci spinge ad approfondire la conoscenza della scoperta di Machu Picchu, della storia dell'Incas: le modalità costruttive, religiose e di valori, per poi approfondire il sistema di valori relativo al sacrificio umano e alla tipologia di comunicazione, sull'uso della Realtà virtuale nella didattica della storia che permette un'azione multidisciplinare o interdisciplinare che può coinvolgere direttamente o chiama in causa le competetenze delle seguenti discipline: - lingua inglese (per la fruizione dell'applicazone e la comprensone delle fonti nel web), - Scienze Naturali (per la comprensione del ruolo ampio della ricerca genetica) - Storia (per la comprensione dei cnotenuti relativi ed il mestiere delo storico), - Matematica (come strumento di analisi della realtà) - ed Arte (per la rappresentazione di valori politici-sociali)