WARNING:
JavaScript is turned OFF. None of the links on this concept map will
work until it is reactivated.
If you need help turning JavaScript On, click here.
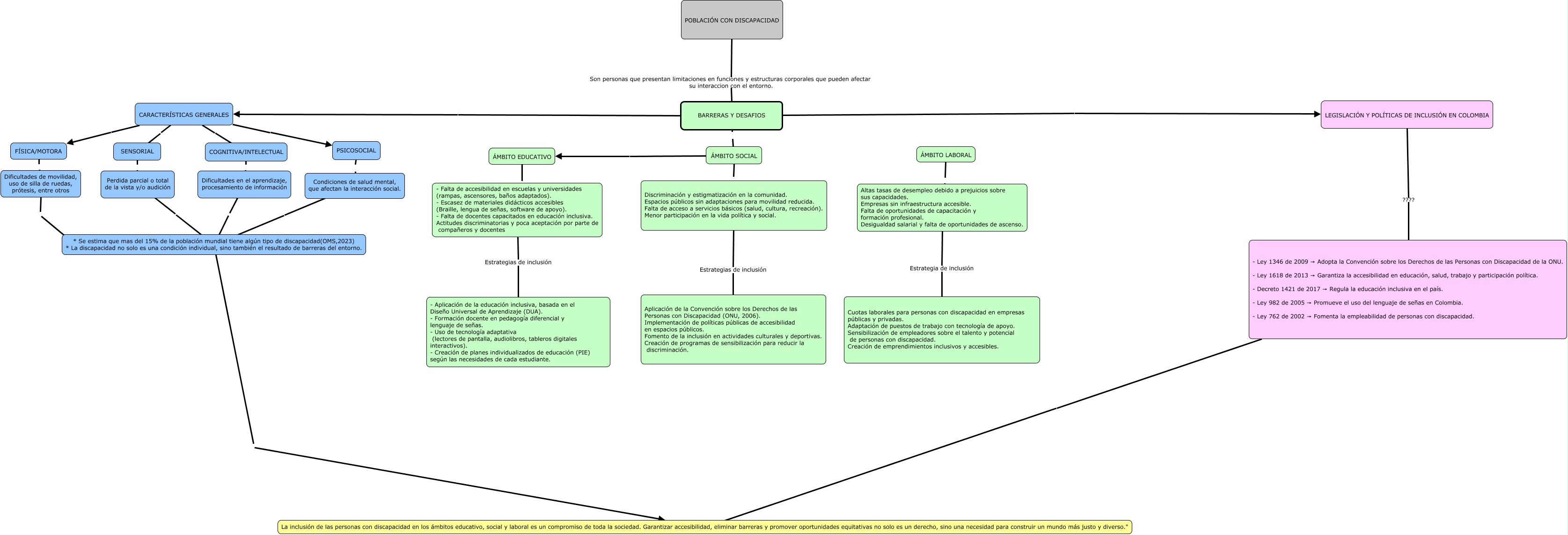
Este Cmap, tiene información relacionada con: GRUPOS VULNERABLES, CARACTERÍSTICAS GENERALES FÍSICA/MOTORA, BARRERAS Y DESAFIOS LEGISLACIÓN Y POLÍTICAS DE INCLUSIÓN EN COLOMBIA, ÁMBITO SOCIAL ÁMBITO EDUCATIVO, Perdida parcial o total de la vista y/o audición * Se estima que mas del 15% de la población mundial tiene algún tipo de discapacidad(OMS,2023) * La discapacidad no solo es una condición individual, sino también el resultado de barreras del entorno., ÁMBITO EDUCATIVO - Falta de accesibilidad en escuelas y universidades (rampas, ascensores, baños adaptados). - Escasez de materiales didácticos accesibles (Braille, lengua de señas, software de apoyo). - Falta de docentes capacitados en educación inclusiva. Actitudes discriminatorias y poca aceptación por parte de compañeros y docentes, Altas tasas de desempleo debido a prejuicios sobre sus capacidades. Empresas sin infraestructura accesible. Falta de oportunidades de capacitación y formación profesional. Desigualdad salarial y falta de oportunidades de ascenso. Estrategia de inclusión Cuotas laborales para personas con discapacidad en empresas públicas y privadas. Adaptación de puestos de trabajo con tecnología de apoyo. Sensibilización de empleadores sobre el talento y potencial de personas con discapacidad. Creación de emprendimientos inclusivos y accesibles., Condiciones de salud mental, que afectan la interacción social. * Se estima que mas del 15% de la población mundial tiene algún tipo de discapacidad(OMS,2023) * La discapacidad no solo es una condición individual, sino también el resultado de barreras del entorno., Dificultades en el aprendizaje, procesamiento de información * Se estima que mas del 15% de la población mundial tiene algún tipo de discapacidad(OMS,2023) * La discapacidad no solo es una condición individual, sino también el resultado de barreras del entorno., Dificultades de movilidad, uso de silla de ruedas, prótesis, entre otros ????, BARRERAS Y DESAFIOS CARACTERÍSTICAS GENERALES, FÍSICA/MOTORA Dificultades de movilidad, uso de silla de ruedas, prótesis, entre otros, LEGISLACIÓN Y POLÍTICAS DE INCLUSIÓN EN COLOMBIA ???? - Ley 1346 de 2009 → Adopta la Convención sobre los Derechos de las Personas con Discapacidad de la ONU. - Ley 1618 de 2013 → Garantiza la accesibilidad en educación, salud, trabajo y participación política. - Decreto 1421 de 2017 → Regula la educación inclusiva en el país. - Ley 982 de 2005 → Promueve el uso del lenguaje de señas en Colombia. - Ley 762 de 2002 → Fomenta la empleabilidad de personas con discapacidad., CARACTERÍSTICAS GENERALES PSICOSOCIAL, CARACTERÍSTICAS GENERALES SENSORIAL, - Ley 1346 de 2009 → Adopta la Convención sobre los Derechos de las Personas con Discapacidad de la ONU. - Ley 1618 de 2013 → Garantiza la accesibilidad en educación, salud, trabajo y participación política. - Decreto 1421 de 2017 → Regula la educación inclusiva en el país. - Ley 982 de 2005 → Promueve el uso del lenguaje de señas en Colombia. - Ley 762 de 2002 → Fomenta la empleabilidad de personas con discapacidad. La inclusión de las personas con discapacidad en los ámbitos educativo, social y laboral es un compromiso de toda la sociedad. Garantizar accesibilidad, eliminar barreras y promover oportunidades equitativas no solo es un derecho, sino una necesidad para construir un mundo más justo y diverso.", POBLACIÓN CON DISCAPACIDAD Son personas que presentan limitaciones en funciones y estructuras corporales que pueden afectar su interaccion con el entorno. BARRERAS Y DESAFIOS, * Se estima que mas del 15% de la población mundial tiene algún tipo de discapacidad(OMS,2023) * La discapacidad no solo es una condición individual, sino también el resultado de barreras del entorno. La inclusión de las personas con discapacidad en los ámbitos educativo, social y laboral es un compromiso de toda la sociedad. Garantizar accesibilidad, eliminar barreras y promover oportunidades equitativas no solo es un derecho, sino una necesidad para construir un mundo más justo y diverso.", - Falta de accesibilidad en escuelas y universidades (rampas, ascensores, baños adaptados). - Escasez de materiales didácticos accesibles (Braille, lengua de señas, software de apoyo). - Falta de docentes capacitados en educación inclusiva. Actitudes discriminatorias y poca aceptación por parte de compañeros y docentes Estrategias de inclusión - Aplicación de la educación inclusiva, basada en el Diseño Universal de Aprendizaje (DUA). - Formación docente en pedagogía diferencial y lenguaje de señas. - Uso de tecnología adaptativa (lectores de pantalla, audiolibros, tableros digitales interactivos). - Creación de planes individualizados de educación (PIE) según las necesidades de cada estudiante., CARACTERÍSTICAS GENERALES COGNITIVA/INTELECTUAL, ÁMBITO SOCIAL Discriminación y estigmatización en la comunidad. Espacios públicos sin adaptaciones para movilidad reducida. Falta de acceso a servicios básicos (salud, cultura, recreación). Menor participación en la vida política y social.