WARNING:
JavaScript is turned OFF. None of the links on this concept map will
work until it is reactivated.
If you need help turning JavaScript On, click here.
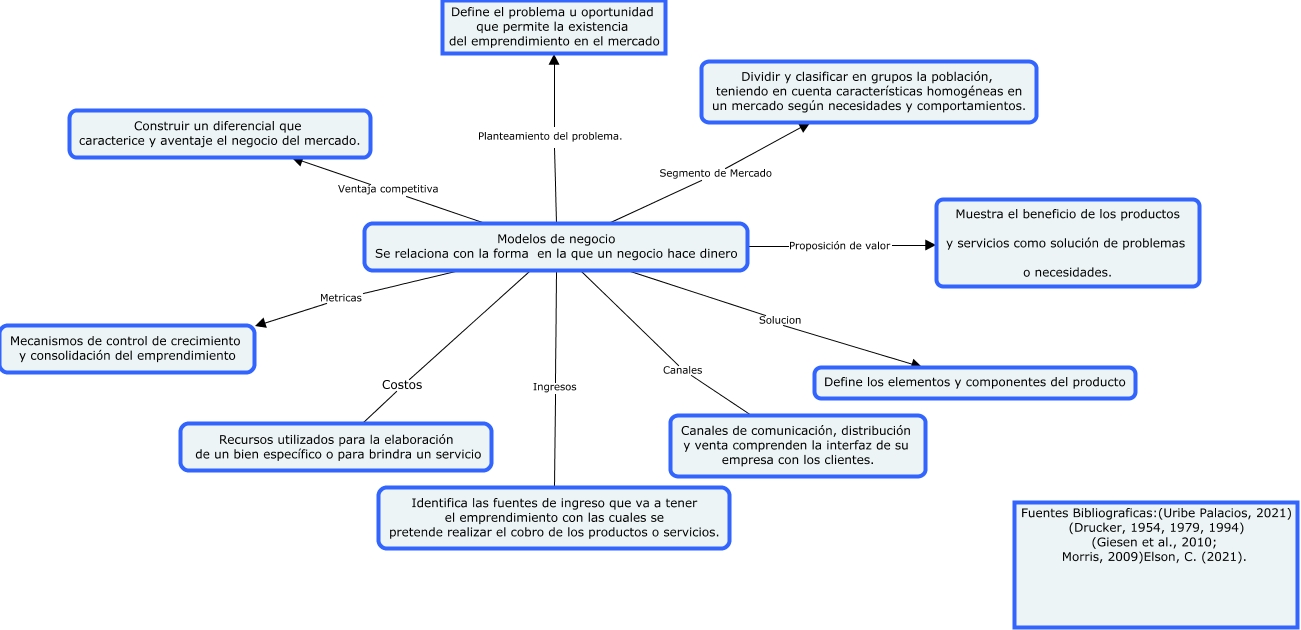
Este Cmap, tiene información relacionada con: MODELO DE NEGOCIOS, Modelos de negocio Se relaciona con la forma en la que un negocio hace dinero Segmento de Mercado Dividir y clasificar en grupos la población, teniendo en cuenta características homogéneas en un mercado según necesidades y comportamientos., Modelos de negocio Se relaciona con la forma en la que un negocio hace dinero Planteamiento del problema. Define el problema u oportunidad que permite la existencia del emprendimiento en el mercado, Modelos de negocio Se relaciona con la forma en la que un negocio hace dinero Costos Recursos utilizados para la elaboración de un bien específico o para brindra un servicio, Modelos de negocio Se relaciona con la forma en la que un negocio hace dinero Canales Canales de comunicación, distribución y venta comprenden la interfaz de su empresa con los clientes., Modelos de negocio Se relaciona con la forma en la que un negocio hace dinero Solucion Define los elementos y componentes del producto, Modelos de negocio Se relaciona con la forma en la que un negocio hace dinero Metricas Mecanismos de control de crecimiento y consolidación del emprendimiento, Modelos de negocio Se relaciona con la forma en la que un negocio hace dinero Proposición de valor Muestra el beneficio de los productos y servicios como solución de problemas o necesidades., Modelos de negocio Se relaciona con la forma en la que un negocio hace dinero Ingresos Identifica las fuentes de ingreso que va a tener el emprendimiento con las cuales se pretende realizar el cobro de los productos o servicios., Modelos de negocio Se relaciona con la forma en la que un negocio hace dinero Ventaja competitiva Construir un diferencial que caracterice y aventaje el negocio del mercado.