WARNING:
JavaScript is turned OFF. None of the links on this concept map will
work until it is reactivated.
If you need help turning JavaScript On, click here.
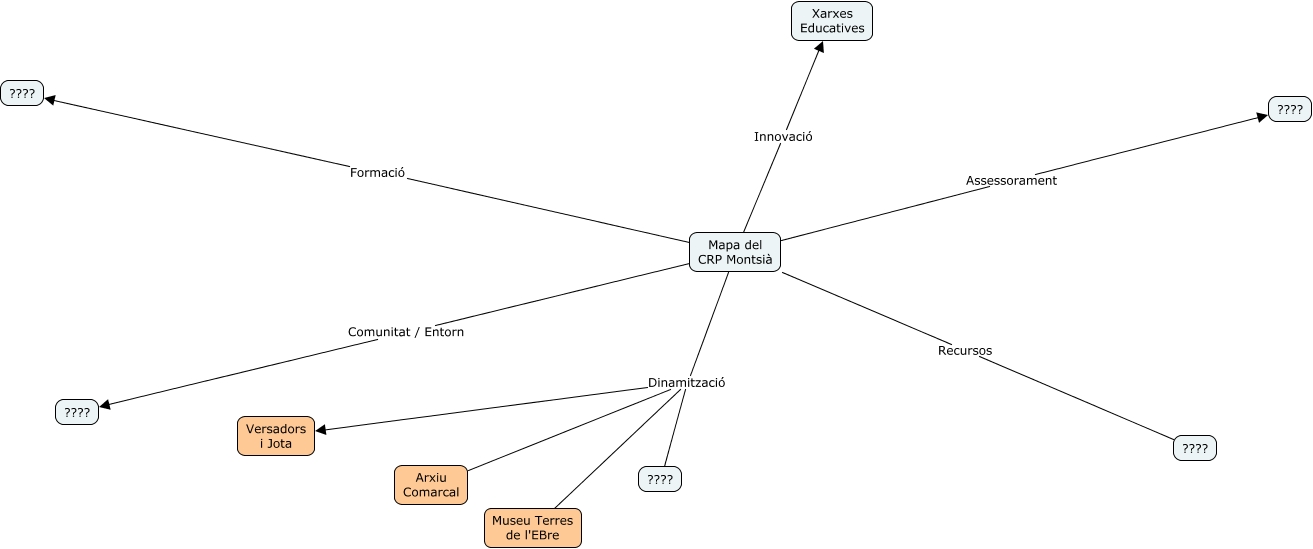
Aquest mapa conceptual conté informació relacionada amb: Sense títol, Mapa del CRP Montsià Dinamització Arxiu Comarcal, Mapa del CRP Montsià Dinamització Versadors i Jota, Mapa del CRP Montsià Recursos ????, Mapa del CRP Montsià Assessorament ????, Mapa del CRP Montsià Innovació Xarxes Educatives, Mapa del CRP Montsià Comunitat / Entorn ????, Mapa del CRP Montsià Dinamització ????, Mapa del CRP Montsià Formació ????, Mapa del CRP Montsià Dinamització Museu Terres de l'EBre