WARNING:
JavaScript is turned OFF. None of the links on this concept map will
work until it is reactivated.
If you need help turning JavaScript On, click here.
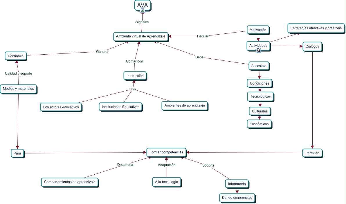
Este Cmap, tiene información relacionada con: AVA, Motivación Faciliar Ambiente virtual de Aprendizaje, Los actores educativos Con Interacción, Actividades Estrategías atractivas y creativas, Instituciones Educativas Con Interacción, Permiten Formar competencias, Confianza Generar Ambiente virtual de Aprendizaje, Ambientes de aprendizaje Con Interacción, Para Formar competencias, Informando Soporte Formar competencias, Diálogos Permiten, Medios y materiales Para, Tecnológicas Culturales, Ambiente virtual de Aprendizaje Significa AVA, Actividades Diálogos, A la tecnología Adaptación Formar competencias, Condiciones Tecnológicas, Accesible Debe Ambiente virtual de Aprendizaje, Medios y materiales Calidad y soporte Confianza, Informando Dando sugerencias, Accesible Condiciones