WARNING:
JavaScript is turned OFF. None of the links on this concept map will
work until it is reactivated.
If you need help turning JavaScript On, click here.
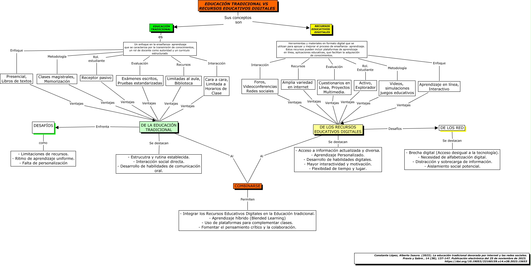
Este Cmap, tiene información relacionada con: Educación tradicional vs RED, Herramientas y materiales en formato digital que se utilizan para apoyar y mejorar el proceso de enseñanza- aprendizaje. Estos recursos pueden incluir plataformas de aprendizaje en línea, aplicaciones educativas, que facilitan la adquisición de conocimientos. Metodología Videos, simulaciones juegos educativos, Un enfoque en la enseñanza- aprendizaje que se caracteriza por la transmisión de conocimientos, un rol de docente como autoridad y un curriculo estructurado Enfoque Presencial, Libros de textos, Herramientas y materiales en formato digital que se utilizan para apoyar y mejorar el proceso de enseñanza- aprendizaje. Estos recursos pueden incluir plataformas de aprendizaje en línea, aplicaciones educativas, que facilitan la adquisición de conocimientos. Enfoque Aprendizaje en línea, Interactivo, Un enfoque en la enseñanza- aprendizaje que se caracteriza por la transmisión de conocimientos, un rol de docente como autoridad y un curriculo estructurado Interacción Cara a cara, Limitada a Horarios de Clase, Cuestionarios en Línea, Proyectos Multimedia. Ventajas DE LOS RECURSOS EDUCATIVOS DIGITALES, Herramientas y materiales en formato digital que se utilizan para apoyar y mejorar el proceso de enseñanza- aprendizaje. Estos recursos pueden incluir plataformas de aprendizaje en línea, aplicaciones educativas, que facilitan la adquisición de conocimientos. Interacción Foros, Videoconferencias Redes sociales, DE LA EDUCACIÓN TRADICIONAL Se destacan - Estrucutra y rutina establecida. - Interacción social directa. - Desarrollo de habilidades de comunicación oral., COMBINARSE Permiten - Integrar los Recursos Educativos Digitales en la Educación tradicional. - Aprendizaje híbrido (Blended Learning) - Uso de plataformas para complementar clases. - Fomentar el pensamiento crítico y la colaboración., EDUCACIÓN TRADICIONAL VS RECURSOS EDUCATIVOS DIGITALES Sus conceptos son EDUCACIÓN TRADICIONAL, Un enfoque en la enseñanza- aprendizaje que se caracteriza por la transmisión de conocimientos, un rol de docente como autoridad y un curriculo estructurado Recursos Limitadas al aula, Biblioteca, Herramientas y materiales en formato digital que se utilizan para apoyar y mejorar el proceso de enseñanza- aprendizaje. Estos recursos pueden incluir plataformas de aprendizaje en línea, aplicaciones educativas, que facilitan la adquisición de conocimientos. Evaluación Cuestionarios en Línea, Proyectos Multimedia., DE LOS RECURSOS EDUCATIVOS DIGITALES Se destacan - Acceso a información actualizada y diversa. - Aprendizaje Personalizado. - Desarrollo de habilidades digitales. - Mayor interactividad y motivación. - Flexibidad de tiempo y lugar., DE LA EDUCACIÓN TRADICIONAL Al COMBINARSE, DE LA EDUCACIÓN TRADICIONAL Enfrenta DESAFÍOS, Limitadas al aula, Biblioteca Ventajas DE LA EDUCACIÓN TRADICIONAL, Amplia variedad en internet Ventajas DE LOS RECURSOS EDUCATIVOS DIGITALES, Herramientas y materiales en formato digital que se utilizan para apoyar y mejorar el proceso de enseñanza- aprendizaje. Estos recursos pueden incluir plataformas de aprendizaje en línea, aplicaciones educativas, que facilitan la adquisición de conocimientos. Recursos Amplia variedad en internet, Foros, Videoconferencias Redes sociales Ventajas DE LOS RECURSOS EDUCATIVOS DIGITALES, DESAFÍOS como - Limitaciones de recursos. - Ritmo de aprendizaje uniforme. - Falta de personalización, Videos, simulaciones juegos educativos Ventajas DE LOS RECURSOS EDUCATIVOS DIGITALES