WARNING:
JavaScript is turned OFF. None of the links on this concept map will
work until it is reactivated.
If you need help turning JavaScript On, click here.
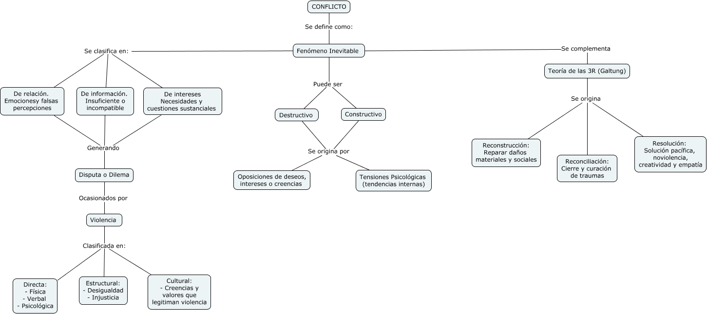
Este Cmap, tiene información relacionada con: Conflicto, Teoría de las 3R (Galtung) Se origina Resolución: Solución pacífica, noviolencia, creatividad y empatía, Fenómeno Inevitable Se clasifica en: De información. Insuficiente o incompatible, Destructivo Se origina por Oposiciones de deseos, intereses o creencias, CONFLICTO Se define como: Fenómeno Inevitable, De información. Insuficiente o incompatible Generando Disputa o Dilema, De intereses Necesidades y cuestiones sustanciales Generando Disputa o Dilema, Fenómeno Inevitable Se complementa Teoría de las 3R (Galtung), Constructivo Se origina por Tensiones Psicológicas (tendencias internas), Teoría de las 3R (Galtung) Se origina Reconciliación: Cierre y curación de traumas, Fenómeno Inevitable Puede ser Destructivo, De relación. Emocionesy falsas percepciones Generando Disputa o Dilema, Destructivo Se origina por Tensiones Psicológicas (tendencias internas), Violencia Clasificada en: Estructural: - Desigualdad - Injusticia, Teoría de las 3R (Galtung) Se origina Reconstrucción: Reparar daños materiales y sociales, Violencia Clasificada en: Directa: - Física - Verbal - Psicológica, Disputa o Dilema Ocasionados por Violencia, Violencia Clasificada en: Cultural: - Creencias y valores que legitiman violencia, Fenómeno Inevitable Se clasifica en: De intereses Necesidades y cuestiones sustanciales, Fenómeno Inevitable Puede ser Constructivo, Fenómeno Inevitable Se clasifica en: De relación. Emocionesy falsas percepciones