WARNING:
JavaScript is turned OFF. None of the links on this concept map will
work until it is reactivated.
If you need help turning JavaScript On, click here.
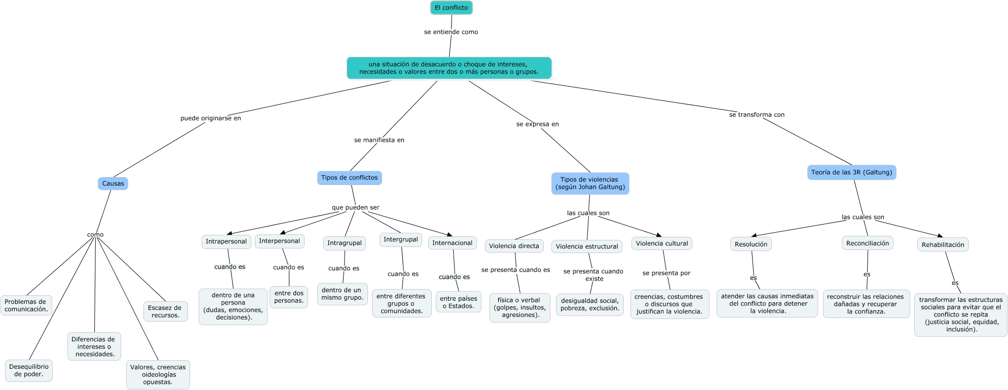
Este Cmap, tiene información relacionada con: El conflicto, Tipos de conflictos que pueden ser Intergrupal, Tipos de conflictos que pueden ser Intragrupal, Intragrupal cuando es dentro de un mismo grupo., Tipos de conflictos que pueden ser Interpersonal, Causas como Valores, creencias oideologías opuestas., Violencia directa se presenta cuando es física o verbal (golpes, insultos, agresiones)., Tipos de violencias (según Johan Galtung) las cuales son Violencia estructural, Reconciliación es reconstruir las relaciones dañadas y recuperar la confianza., Causas como Escasez de recursos., una situación de desacuerdo o choque de intereses, necesidades o valores entre dos o más personas o grupos. se expresa en Tipos de violencias (según Johan Galtung), Tipos de conflictos que pueden ser Intrapersonal, Violencia estructural se presenta cuando existe desigualdad social, pobreza, exclusión., una situación de desacuerdo o choque de intereses, necesidades o valores entre dos o más personas o grupos. puede originarse en Causas, Rehabilitación es transformar las estructuras sociales para evitar que el conflicto se repita (justicia social, equidad, inclusión)., Tipos de conflictos que pueden ser Internacional, Teoría de las 3R (Galtung) las cuales son Reconciliación, una situación de desacuerdo o choque de intereses, necesidades o valores entre dos o más personas o grupos. se transforma con Teoría de las 3R (Galtung), Interpersonal cuando es entre dos personas., Tipos de violencias (según Johan Galtung) las cuales son Violencia cultural, Violencia cultural se presenta por creencias, costumbres o discursos que justifican la violencia.