WARNING:
JavaScript is turned OFF. None of the links on this concept map will
work until it is reactivated.
If you need help turning JavaScript On, click here.
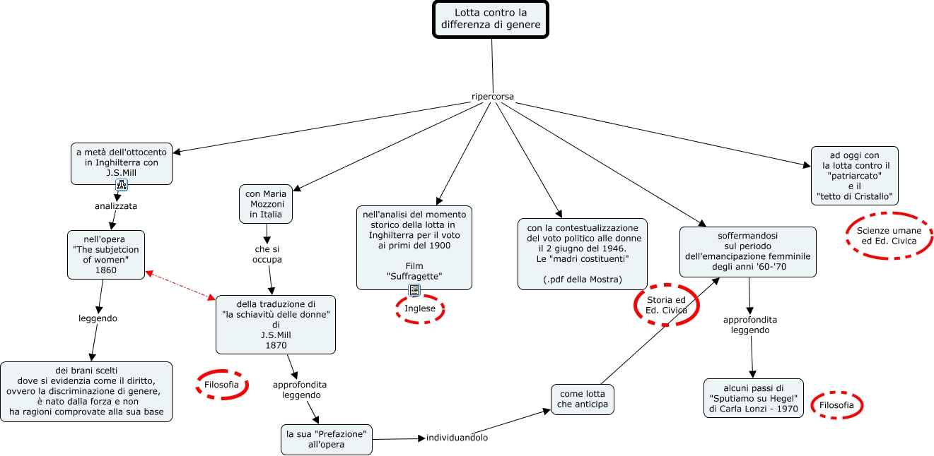
Questa Cmap, creata con IHMC CmapTools, contiene informazioni relative a: lotta alla differenza di genere 5blsu, Lotta contro la differenza di genere ripercorsa soffermandosi sul periodo dell'emancipazione femminile degli anni '60-'70, come lotta che anticipa soffermandosi sul periodo dell'emancipazione femminile degli anni '60-'70, Lotta contro la differenza di genere ripercorsa con Maria Mozzoni in Italia, soffermandosi sul periodo dell'emancipazione femminile degli anni '60-'70 approfondita leggendo alcuni passi di "Sputiamo su Hegel" di Carla Lonzi - 1970, la sua "Prefazione" all'opera individuandolo come lotta che anticipa, Lotta contro la differenza di genere ripercorsa ad oggi con la lotta contro il "patriarcato" e il "tetto di Cristallo", con Maria Mozzoni in Italia che si occupa della traduzione di "la schiavitù delle donne" di J.S.Mill 1870, Lotta contro la differenza di genere ripercorsa con la contestualizzazione del voto politico alle donne il 2 giugno del 1946. Le "madri costituenti" (.pdf della Mostra), Lotta contro la differenza di genere ripercorsa nell'analisi del momento storico della lotta in Inghilterra per il voto ai primi del 1900 Film "Suffragette", Lotta contro la differenza di genere ripercorsa a metà dell'ottocento in Inghilterra con J.S.Mill, della traduzione di "la schiavitù delle donne" di J.S.Mill 1870 approfondita leggendo la sua "Prefazione" all'opera, a metà dell'ottocento in Inghilterra con J.S.Mill analizzata nell'opera "The subjetcion of women" 1860, nell'opera "The subjetcion of women" 1860 leggendo dei brani scelti dove si evidenzia come il diritto, ovvero la discriminazione di genere, è nato dalla forza e non ha ragioni comprovate alla sua base, della traduzione di "la schiavitù delle donne" di J.S.Mill 1870 nell'opera "The subjetcion of women" 1860