WARNING:
JavaScript is turned OFF. None of the links on this concept map will
work until it is reactivated.
If you need help turning JavaScript On, click here.
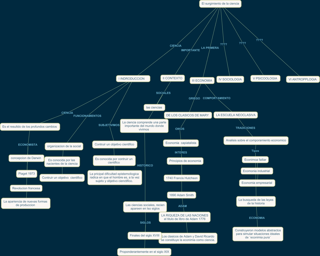
Este Cmap, tiene información relacionada con: TAREA, Economia capiatalista INTERES 1740 Francis Hutchson, LA ESCUELA NEOCLASIVA TRADICIONES Analisis sobre el comporamiento economico, I INDRODUCCION CIENCIA Es el resultdo de los profundos cambios, Revolucion francesa ???? La apariencia de nuevas formas de produccion, El surgimiento de la ciencia ???? VI ANTROPPLOGIA, Es conocida por contruir un cientifico ???? La pricipal dificultad epistemoliogica radica en que el hombre es, a la vez sujeto y objetivo cienctifico., Es el resultdo de los profundos cambios ECONOMISTA Revolucion francesa, DE LOS CLASICOS DE MARY OIKOS Economia capiatalista, La ciencia comprende una parte importante del mundo donde vivimos HISTORICO Las ciencias sociales, recien apareen en lso siglos, LA RIQUEZA DE LAS NACIONES el titulo de libro de Adam 1776 ???? Los clasicos de Adam y David Ricardo se constituye la econimia como ciencia., El surgimiento de la ciencia ???? V PSICOOLOGIA, Las ciencias sociales, recien apareen en lso siglos SIGLOS Proponderantemente en el siglo XIX, Analisis sobre el comporamiento economico Tipos La busqueda de las leyes de la historia, Ecomonia industrial ???? Econimoa failiar, II CONTEXTO SOCIALES La ciencia comprende una parte importante del mundo donde vivimos, El surgimiento de la ciencia ???? IV SOCIOLOGIA, Es conocida por las nacientes de la ciencia ???? Contruir un objetivo cientifico, El surgimiento de la ciencia CIENCIA I INDRODUCCION, Es el resultdo de los profundos cambios ECONOMISTA Piaget 1973, Economia capiatalista INTERES 1890 Adam Smith