WARNING:
JavaScript is turned OFF. None of the links on this concept map will
work until it is reactivated.
If you need help turning JavaScript On, click here.
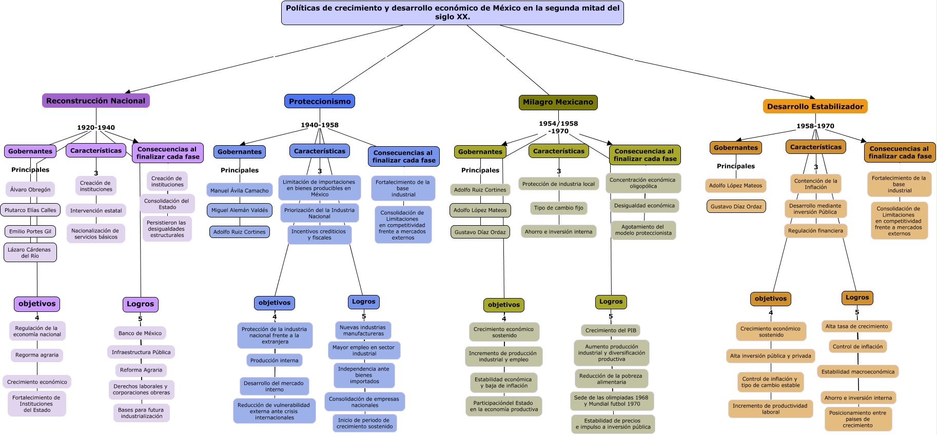
Este Cmap, tiene información relacionada con: Políticas de crecimiento y desarrollo, Características 3 Limitación de importaciones en bienes producibles en México, Características 3 Contención de la Inflación, objetivos Desarrollo del mercado interno, objetivos Reducción de vulnerabilidad externa ante crisis internacionales, Gobernantes Principales Adolfo López Mateos, objetivos Incremento de productividad laboral, Logros 5 Estabilidad de precios e impulso a inversión pública, Consecuencias al finalizar cada fase Agotamiento del modelo proteccionista, objetivos Crecimiento económico, Logros 5 Alta tasa de crecimiento, Logros 5 Consolidación de empresas nacionales, Gobernantes Principales Emilio Portes Gil, Consecuencias al finalizar cada fase Creación de instituciones, Logros 5 Reforma Agraria, objetivos Regulación de la economía nacional, Características 3 Intervención estatal, Logros 5 Posicionamiento entre paises de crecimiento, Gobernantes Principales Gustavo Díaz Ordaz, objetivos Estabilidad económica y baja de inflación, Proteccionismo 1940-1958 Consecuencias al finalizar cada fase