WARNING:
JavaScript is turned OFF. None of the links on this concept map will
work until it is reactivated.
If you need help turning JavaScript On, click here.
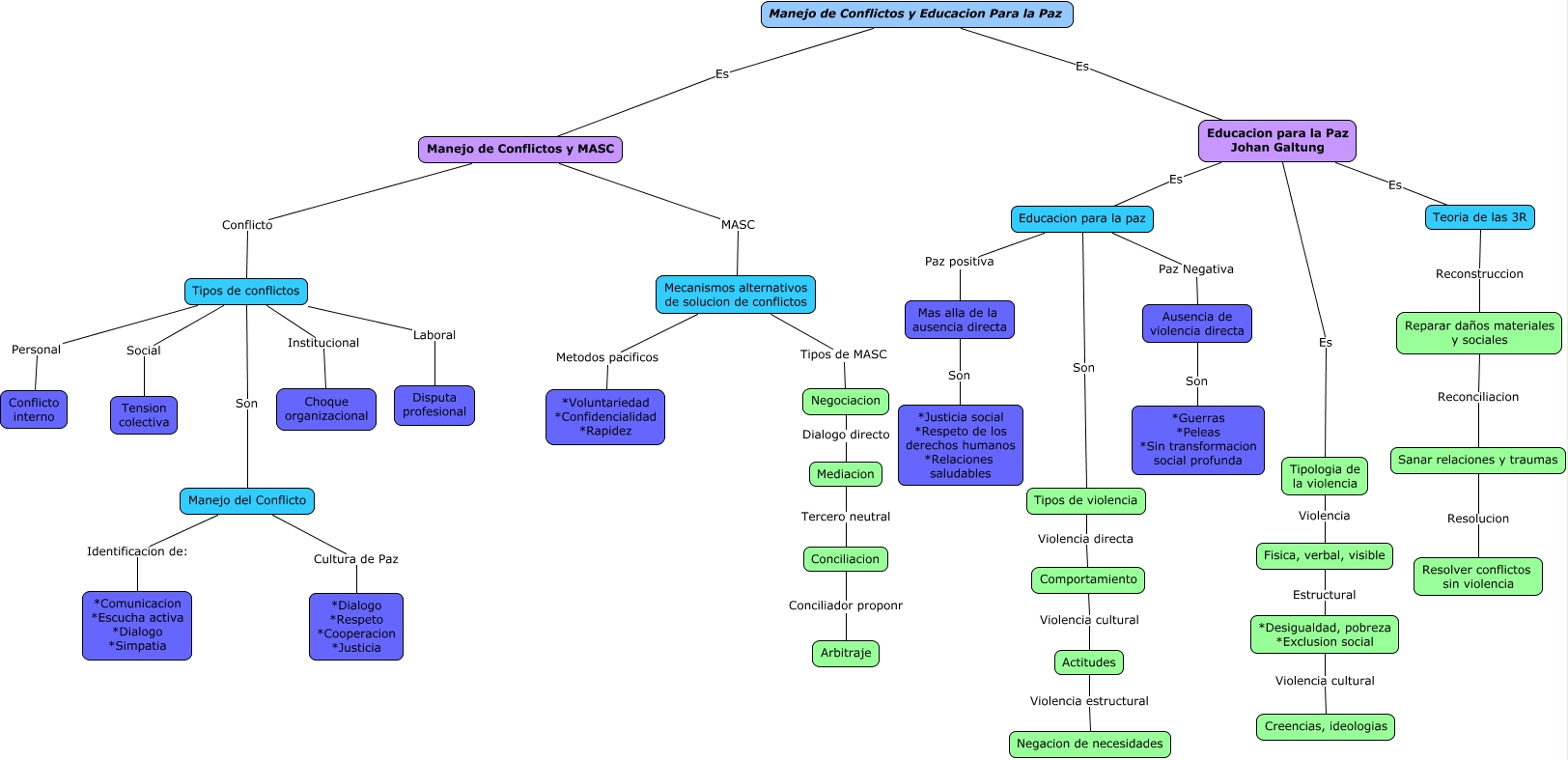
Este Cmap, tiene información relacionada con: Mapa conceptual manejo de conflictos, Conciliacion Conciliador proponr Arbitraje, Reparar daños materiales y sociales Reconciliacion Sanar relaciones y traumas, Comportamiento Violencia cultural Actitudes, Manejo del Conflicto Identificacion de: *Comunicacion *Escucha activa *Dialogo *Simpatia, Manejo de Conflictos y MASC MASC Mecanismos alternativos de solucion de conflictos, Educacion para la paz Paz positiva Mas alla de la ausencia directa, Educacion para la Paz Johan Galtung Es Educacion para la paz, *Desigualdad, pobreza *Exclusion social Violencia cultural Creencias, ideologias, Tipos de violencia Violencia directa Comportamiento, Tipos de conflictos Personal Conflicto interno, Tipos de conflictos Son Manejo del Conflicto, Mas alla de la ausencia directa Son *Justicia social *Respeto de los derechos humanos *Relaciones saludables, Educacion para la Paz Johan Galtung Es Tipologia de la violencia, Teoria de las 3R Reconstruccion Reparar daños materiales y sociales, Negociacion Dialogo directo Mediacion, Tipos de conflictos Social Tension colectiva, Manejo del Conflicto Cultura de Paz *Dialogo *Respeto *Cooperacion *Justicia, Tipologia de la violencia Violencia Fisica, verbal, visible, Educacion para la paz Son Tipos de violencia, Educacion para la Paz Johan Galtung Es Teoria de las 3R