WARNING:
JavaScript is turned OFF. None of the links on this concept map will
work until it is reactivated.
If you need help turning JavaScript On, click here.
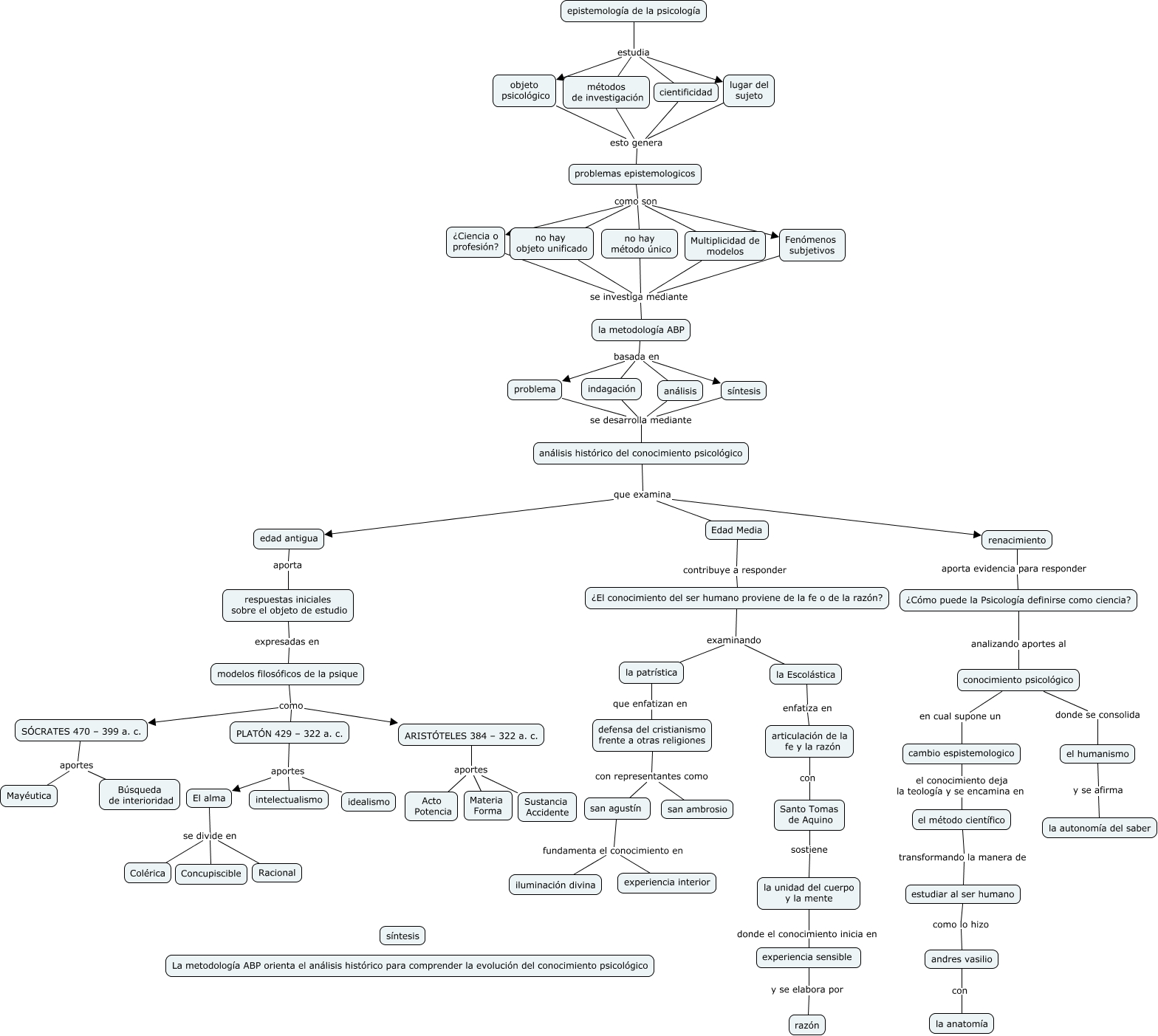
Este Cmap, tiene información relacionada con: bases epistemologicas de la psicologia, la Escolástica enfatiza en articulación de la fe y la razón, SÓCRATES 470 – 399 a. c. aportes Búsqueda de interioridad, objeto psicológico esto genera problemas epistemologicos, PLATÓN 429 – 322 a. c. aportes El alma, epistemología de la psicología estudia lugar del sujeto, ¿Ciencia o profesión? se investiga mediante la metodología ABP, Santo Tomas de Aquino sostiene la unidad del cuerpo y la mente, conocimiento psicológico donde se consolida el humanismo, El alma se divide en Racional, PLATÓN 429 – 322 a. c. aportes intelectualismo, modelos filosóficos de la psique como PLATÓN 429 – 322 a. c., defensa del cristianismo frente a otras religiones con representantes como san ambrosio, PLATÓN 429 – 322 a. c. aportes idealismo, análisis histórico del conocimiento psicológico que examina edad antigua, análisis se desarrolla mediante análisis histórico del conocimiento psicológico, andres vasilio con la anatomía, estudiar al ser humano como lo hizo andres vasilio, modelos filosóficos de la psique como SÓCRATES 470 – 399 a. c., ¿Cómo puede la Psicología definirse como ciencia? analizando aportes al conocimiento psicológico, experiencia sensible y se elabora por razón