WARNING:
JavaScript is turned OFF. None of the links on this concept map will
work until it is reactivated.
If you need help turning JavaScript On, click here.
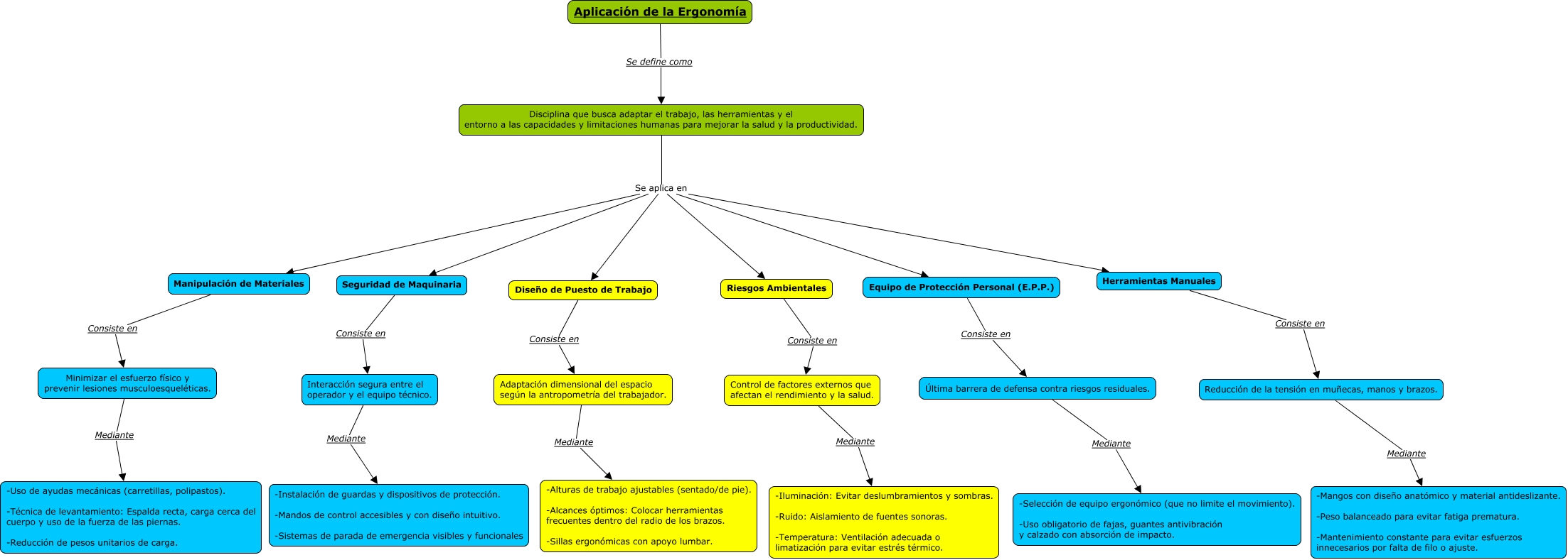
Este Cmap, tiene información relacionada con: Aplicacion de la ergonomia, Equipo de Protección Personal (E.P.P.) Consiste en Última barrera de defensa contra riesgos residuales., Disciplina que busca adaptar el trabajo, las herramientas y el entorno a las capacidades y limitaciones humanas para mejorar la salud y la productividad. Se aplica en Equipo de Protección Personal (E.P.P.), Control de factores externos que afectan el rendimiento y la salud. Mediante -Iluminación: Evitar deslumbramientos y sombras. -Ruido: Aislamiento de fuentes sonoras. -Temperatura: Ventilación adecuada o limatización para evitar estrés térmico., Minimizar el esfuerzo físico y prevenir lesiones musculoesqueléticas. Mediante -Uso de ayudas mecánicas (carretillas, polipastos). -Técnica de levantamiento: Espalda recta, carga cerca del cuerpo y uso de la fuerza de las piernas. -Reducción de pesos unitarios de carga., Disciplina que busca adaptar el trabajo, las herramientas y el entorno a las capacidades y limitaciones humanas para mejorar la salud y la productividad. Se aplica en Diseño de Puesto de Trabajo, Seguridad de Maquinaria Consiste en Interacción segura entre el operador y el equipo técnico., Disciplina que busca adaptar el trabajo, las herramientas y el entorno a las capacidades y limitaciones humanas para mejorar la salud y la productividad. Se aplica en Seguridad de Maquinaria, Adaptación dimensional del espacio según la antropometría del trabajador. Mediante -Alturas de trabajo ajustables (sentado/de pie). -Alcances óptimos: Colocar herramientas frecuentes dentro del radio de los brazos. -Sillas ergonómicas con apoyo lumbar., Aplicación de la Ergonomía Se define como Disciplina que busca adaptar el trabajo, las herramientas y el entorno a las capacidades y limitaciones humanas para mejorar la salud y la productividad., Última barrera de defensa contra riesgos residuales. Mediante -Selección de equipo ergonómico (que no limite el movimiento). -Uso obligatorio de fajas, guantes antivibración y calzado con absorción de impacto., Disciplina que busca adaptar el trabajo, las herramientas y el entorno a las capacidades y limitaciones humanas para mejorar la salud y la productividad. Se aplica en Manipulación de Materiales, Manipulación de Materiales Consiste en Minimizar el esfuerzo físico y prevenir lesiones musculoesqueléticas., Riesgos Ambientales Consiste en Control de factores externos que afectan el rendimiento y la salud., Interacción segura entre el operador y el equipo técnico. Mediante -Instalación de guardas y dispositivos de protección. -Mandos de control accesibles y con diseño intuitivo. -Sistemas de parada de emergencia visibles y funcionales, Herramientas Manuales Consiste en Reducción de la tensión en muñecas, manos y brazos., Disciplina que busca adaptar el trabajo, las herramientas y el entorno a las capacidades y limitaciones humanas para mejorar la salud y la productividad. Se aplica en Riesgos Ambientales, Disciplina que busca adaptar el trabajo, las herramientas y el entorno a las capacidades y limitaciones humanas para mejorar la salud y la productividad. Se aplica en Herramientas Manuales, Reducción de la tensión en muñecas, manos y brazos. Mediante -Mangos con diseño anatómico y material antideslizante. -Peso balanceado para evitar fatiga prematura. -Mantenimiento constante para evitar esfuerzos innecesarios por falta de filo o ajuste., Diseño de Puesto de Trabajo Consiste en Adaptación dimensional del espacio según la antropometría del trabajador.