WARNING:
JavaScript is turned OFF. None of the links on this concept map will
work until it is reactivated.
If you need help turning JavaScript On, click here.
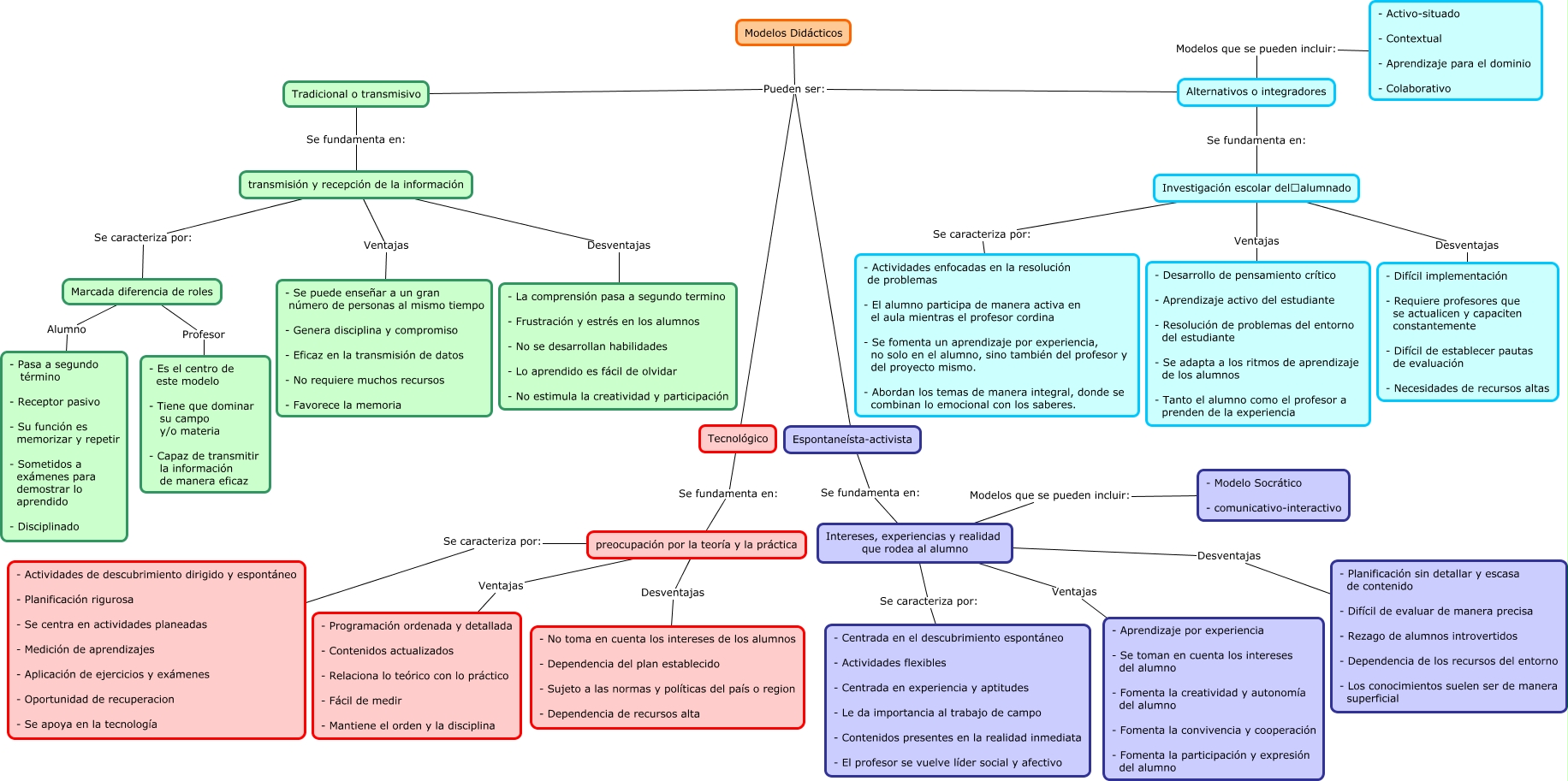
Este Cmap, tiene información relacionada con: Modelos Didácticos 1, transmisión y recepción de la información Se caracteriza por: Marcada diferencia de roles, Modelos Didácticos Pueden ser: Espontaneísta-activista, preocupación por la teoría y la práctica Ventajas - Programación ordenada y detallada - Contenidos actualizados - Relaciona lo teórico con lo práctico - Fácil de medir - Mantiene el orden y la disciplina, transmisión y recepción de la información Ventajas - Se puede enseñar a un gran número de personas al mismo tiempo - Genera disciplina y compromiso - Eficaz en la transmisión de datos - No requiere muchos recursos - Favorece la memoria, transmisión y recepción de la información Desventajas - La comprensión pasa a segundo termino - Frustración y estrés en los alumnos - No se desarrollan habilidades - Lo aprendido es fácil de olvidar - No estimula la creatividad y participación, Intereses, experiencias y realidad que rodea al alumno Modelos que se pueden incluir: - Modelo Socrático - comunicativo-interactivo, Intereses, experiencias y realidad que rodea al alumno Se caracteriza por: - Centrada en el descubrimiento espontáneo - Actividades flexibles - Centrada en experiencia y aptitudes - Le da importancia al trabajo de campo - Contenidos presentes en la realidad inmediata - El profesor se vuelve líder social y afectivo, Espontaneísta-activista Se fundamenta en: Intereses, experiencias y realidad que rodea al alumno, Intereses, experiencias y realidad que rodea al alumno Desventajas - Planificación sin detallar y escasa de contenido - Difícil de evaluar de manera precisa - Rezago de alumnos introvertidos - Dependencia de los recursos del entorno - Los conocimientos suelen ser de manera superficial, Modelos Didácticos Pueden ser: Tecnológico, Investigación escolar del alumnado Ventajas - Desarrollo de pensamiento crítico - Aprendizaje activo del estudiante - Resolución de problemas del entorno del estudiante - Se adapta a los ritmos de aprendizaje de los alumnos - Tanto el alumno como el profesor a prenden de la experiencia, Intereses, experiencias y realidad que rodea al alumno Ventajas - Aprendizaje por experiencia - Se toman en cuenta los intereses del alumno - Fomenta la creatividad y autonomía del alumno - Fomenta la convivencia y cooperación - Fomenta la participación y expresión del alumno, Investigación escolar del alumnado Se caracteriza por: - Actividades enfocadas en la resolución de problemas - El alumno participa de manera activa en el aula mientras el profesor cordina - Se fomenta un aprendizaje por experiencia, no solo en el alumno, sino también del profesor y del proyecto mismo. - Abordan los temas de manera integral, donde se combinan lo emocional con los saberes., Tecnológico Se fundamenta en: preocupación por la teoría y la práctica, Investigación escolar del alumnado Desventajas - Difícil implementación - Requiere profesores que se actualicen y capaciten constantemente - Difícil de establecer pautas de evaluación - Necesidades de recursos altas, preocupación por la teoría y la práctica Se caracteriza por: - Actividades de descubrimiento dirigido y espontáneo - Planificación rigurosa - Se centra en actividades planeadas - Medición de aprendizajes - Aplicación de ejercicios y exámenes - Oportunidad de recuperacion - Se apoya en la tecnología, Marcada diferencia de roles Profesor - Es el centro de este modelo - Tiene que dominar su campo y/o materia - Capaz de transmitir la información de manera eficaz, Marcada diferencia de roles Alumno - Pasa a segundo término - Receptor pasivo - Su función es memorizar y repetir - Sometidos a exámenes para demostrar lo aprendido - Disciplinado, Alternativos o integradores Modelos que se pueden incluir: - Activo-situado - Contextual - Aprendizaje para el dominio - Colaborativo, Modelos Didácticos Pueden ser: Alternativos o integradores