WARNING:
JavaScript is turned OFF. None of the links on this concept map will
work until it is reactivated.
If you need help turning JavaScript On, click here.
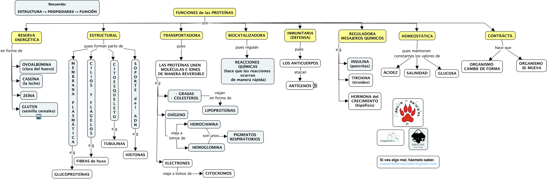
Este Cmap, tiene información relacionada con: Tema 03.06 Funciones de las proteínas, ESTRUCTURAL pues forman parte de C I T O E S Q U E L E T O, RESERVA ENERGÉTICA en forma de CASEÍNA (la leche), INMUNITARIA (DEFENSA) pues LOS ANTICUERPOS, TRANSPORTADORA pues LAS PROTEÍNAS UNEN MOLÉCULAS E IONES DE MANERA REVERSIBLE, RESERVA ENERGÉTICA en forma de OVOALBÚMINA (clara del huevo), LAS PROTEÍNAS UNEN MOLÉCULAS E IONES DE MANERA REVERSIBLE e.g OXÍGENO, M E M B R A N A P L A S M Á T I C A e.g GLUCOPROTEÍNAS, FUNCIONES de las PROTEÍNAS son RESERVA ENERGÉTICA, HOMEOSTÁTICA pues mantienen constantes los valores de ÁCIDEZ, RESERVA ENERGÉTICA en forma de GLUTEN (semilla cereales), FUNCIONES de las PROTEÍNAS son ESTRUCTURAL, ESTRUCTURAL pues forman parte de S O P O R T E d e l A D N, FUNCIONES de las PROTEÍNAS son INMUNITARIA (DEFENSA), · GRASAS · COLESTEROL viajan en forma de LIPOPROTEÍNAS, HOMEOSTÁTICA pues mantienen constantes los valores de SALINIDAD, REGULADORA MESAJEROS QUÍMICOS e.g HORMONA del CRECIMIENTO (hipófisis), C I L I O S y F L A G E L O S e.g FIBRAS de huso, CONTRÁCTIL hace que ORGANISMO SE MUEVA, HEMOGLOMINA son unos PIGMENTOS RESPIRATORIOS, ESTRUCTURAL pues forman parte de M E M B R A N A P L A S M Á T I C A