WARNING:
JavaScript is turned OFF. None of the links on this concept map will
work until it is reactivated.
If you need help turning JavaScript On, click here.
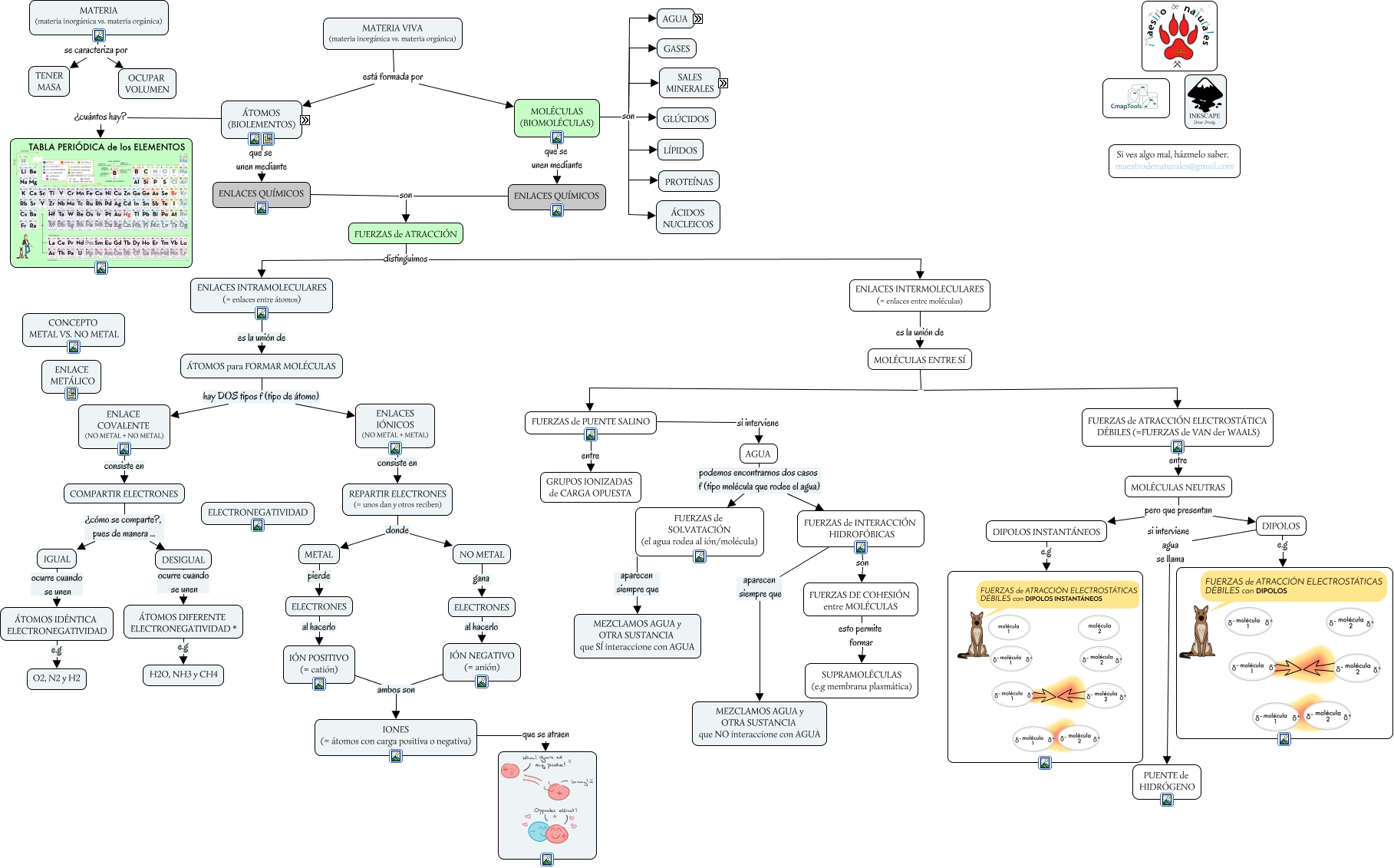
Este Cmap, tiene información relacionada con: 1.2 Los enlaces químicos, ENLACES QUÍMICOS son FUERZAS de ATRACCIÓN, MOLÉCULAS ENTRE SÍ - FUERZAS de ATRACCIÓN ELECTROSTÁTICA DÉBILES (=FUERZAS de VAN der WAALS), ELECTRONES al hacerlo IÓN POSITIVO (= catión), ÁTOMOS para FORMAR MOLÉCULAS hay DOS tipos f (tipo de átomo) ENLACES IÓNICOS (NO METAL + METAL), MOLÉCULAS (BIOMOLÉCULAS) son PROTEÍNAS, FUERZAS de PUENTE SALINO si interviene AGUA, MATERIA VIVA (materia inorgánica vs. materia orgánica) está formada por ÁTOMOS (BIOLEMENTOS), ELECTRONES al hacerlo IÓN NEGATIVO (= anión), REPARTIR ELECTRONES (= unos dan y otros reciben) donde METAL, SALES MINERALES se encuentran en DISOLUCIONES (disociadas en iones), DISOLUCIONES (disociadas en iones) e.g Na+, Cl-, DESIGUAL ocurre cuando se unen ÁTOMOS DIFERENTE ELECTRONEGATIVIDAD *, MATERIA (materia inorgánica vs. materia orgánica) se caracteriza por TENER MASA, DIPOLOS e.g, MOLÉCULAS NEUTRAS pero que presentan DIPOLOS INSTANTÁNEOS, COMPARTIR ELECTRONES ¿cómo se comparte?, pues de manera ... IGUAL, MOLÉCULAS (BIOMOLÉCULAS) son ÁCIDOS NUCLEICOS, ENLACES INTERMOLECULARES (= enlaces entre moléculas) es la unión de MOLÉCULAS ENTRE SÍ, FUERZAS de INTERACCIÓN HIDROFÓBICAS son FUERZAS DE COHESIÓN entre MOLÉCULAS, FUERZAS DE COHESIÓN entre MOLÉCULAS esto permite formar SUPRAMOLÉCULAS (e.g membrana plasmática)