WARNING:
JavaScript is turned OFF. None of the links on this concept map will
work until it is reactivated.
If you need help turning JavaScript On, click here.
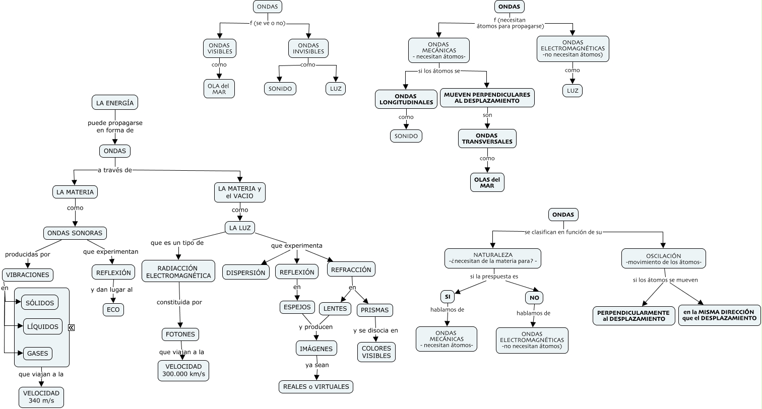
Este Cmap, tiene información relacionada con: Las ondas, FOTONES que viajan a la VELOCIDAD 300.000 km/s, ONDAS TRANSVERSALES como OLAS del MAR, ONDAS f (se ve o no) ONDAS INVISIBLES, VIBRACIONES en SÓLIDOS, OSCILACIÓN -movimiento de los átomos- si los átomos se mueven PERPENDICULARMENTE al DESPLAZAMIENTO, REFRACCIÓN en LENTES, LA ENERGÍA puede propagarse en forma de ONDAS, ONDAS INVISIBLES como SONIDO, ???? que viajan a la VELOCIDAD 340 m/s, ESPEJOS y producen IMÁGENES, IMÁGENES ya sean REALES o VIRTUALES, PRISMAS y se disocia en COLORES VISIBLES, RADIACCIÓN ELECTROMAGNÉTICA constituida por FOTONES, VIBRACIONES en LÍQUIDOS, ONDAS VISIBLES como OLA del MAR, NATURALEZA -¿necesitan de la materia para? - si la prespuesta es SI, LA LUZ que experimenta REFLEXIÓN, ONDAS f (necesitan átomos para propagarse) ONDAS MECÁNICAS - necesitan átomos-, VIBRACIONES en GASES, ONDAS SONORAS producidas por VIBRACIONES