WARNING:
JavaScript is turned OFF. None of the links on this concept map will
work until it is reactivated.
If you need help turning JavaScript On, click here.
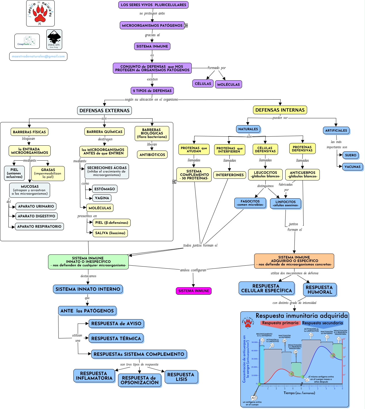
Este Cmap, tiene información relacionada con: Sistema inmune, DEFENSAS EXTERNAS son BARRERA QUÍMICAS, la ENTRADA MICROORGANISMOS mediante GRASAS (impermeabilizan la piel), los MICROORGANISMOS ANTES de que ENTREN mediante SECRECIONES ÁCIDAS (inhibe el crecimiento de microorganismos), MICROORGANISMOS PATÓGENOS son ALGUNAS BACTERIAS, LOS SERES VIVOS PLURICELULARES se protegen ante MICROORGANISMOS PATÓGENOS, SISTEMA INMUNE ADQUIRIDO O ESPECÍFICO - nos defiende de microorganismos concretos- utiliza dos mecanismos de defensa RESPUESTA HUMORAL, SISTEMA INMUNE es CONJUNTO de DEFENSAS que NOS PROTEGEN de ORGANISMOS PATÓGENOS, ANTE los PATÓGENOS utilizan una RESPUESTAs SISTEMA COMPLEMENTO, MOLÉCULAS presentes en SALIVA (lisozima), MOLÉCULAS presentes en PIEL (β-defensinas), la ENTRADA MICROORGANISMOS mediante MUCOSAS (atrapan y arrastran a los microorganismos), SECRECIONES ÁCIDAS (inhibe el crecimiento de microorganismos) como VAGINA, ANTE los PATÓGENOS utilizan una RESPUESTA TÉRMICA, CÉLULAS DEFENSIVAS llamadas LEUCOCITOS -glóbulos blancos-, MUCOSAS (atrapan y arrastran a los microorganismos) del APARATO RESPIRATORIO, ???? todos juntos forman el SISTEMA INMUNE INNATO O INESPECÍFICO - nos defienden de cualquier microorganismo-, PROTEÍNAS que INTERFIEREN llamadas INTERFERONES, DEFENSAS EXTERNAS son BARRERAS FÍSICAS, 2 TIPOS de DEFENSAS según su ubicación en el organismo DEFENSAS EXTERNAS, 2 TIPOS de DEFENSAS según su ubicación en el organismo DEFENSAS INTERNAS