WARNING:
JavaScript is turned OFF. None of the links on this concept map will
work until it is reactivated.
If you need help turning JavaScript On, click here.
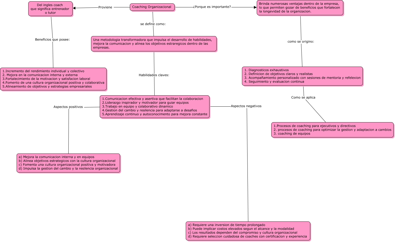
Este Cmap, tiene información relacionada con: Mapa conceptual, Brinda numerosas ventajas dentro de la empresa, lo que permiten gozar de beneficios que fortalecen la longevidad de la organizacion. como se origino: 1. Diagnosticos exhaustivos 2. Definicion de objetivos claros y realistas 3. Acompañamiento personalizado con sesiones de mentoria y refelexion 4. Seguimiento y evaluacion continua, 1.Comunicacion efectiva y asertiva que facilitan la colaboracion 2.Liderazgo inspirador y motivador para guiar equipos 3.Trabajo en equipo y colaborativo dinamico 4.Gestion del cambio y resilencia para adaptarse a desafios 5.Aprendizaje continuo y autoconocimento para mejora constante Aspectos positivos a) Mejora la comunicacion interna y en equipos b) Alinea objetivos estrategicos con la cultura organizacional c) Fomenta una cultura organizacional positiva y motivadora d) Impulsa la gestion del cambio y la resilencia organizacional, Coaching Organizacional se define como: Una metodologia transformadora que impulsa el desarrollo de habilidades, mejora la comunicacion y alinea los objetivos estraregicos dentro de las empresas., Coaching Organizacional ¿Porque es importante? Brinda numerosas ventajas dentro de la empresa, lo que permiten gozar de beneficios que fortalecen la longevidad de la organizacion., Coaching Organizacional Proviene Del ingles coach que significa entrenador o tutor, Una metodologia transformadora que impulsa el desarrollo de habilidades, mejora la comunicacion y alinea los objetivos estraregicos dentro de las empresas. Habilidades claves: 1.Comunicacion efectiva y asertiva que facilitan la colaboracion 2.Liderazgo inspirador y motivador para guiar equipos 3.Trabajo en equipo y colaborativo dinamico 4.Gestion del cambio y resilencia para adaptarse a desafios 5.Aprendizaje continuo y autoconocimento para mejora constante, Del ingles coach que significa entrenador o tutor Beneficios que posee: 1.Incremento del rendimiento individual y colectivo 2. Mejora en la comunicacion interna y externa 3.Fortalecimiento de la motivacion y satisfacion laboral 4.Fomento de una cultura organizacional positiva y colaborativa 5.Alineamiento de objetivos y estrategias empresariales, 1. Diagnosticos exhaustivos 2. Definicion de objetivos claros y realistas 3. Acompañamiento personalizado con sesiones de mentoria y refelexion 4. Seguimiento y evaluacion continua Como se aplica 1.Procesos de coaching para ejecutivos y directivos 2. procesos de coaching para optimizar la gestion y adaptacion a cambios 3. coaching de equipos, 1.Comunicacion efectiva y asertiva que facilitan la colaboracion 2.Liderazgo inspirador y motivador para guiar equipos 3.Trabajo en equipo y colaborativo dinamico 4.Gestion del cambio y resilencia para adaptarse a desafios 5.Aprendizaje continuo y autoconocimento para mejora constante Aspectos negativos a) Requiere una inversion de tiempo prolongado b) Puede implicar costos elevados segun el alcance y la modalidad c) Los resultados dependen del compromiso y cultura organizacional d) Requiere seleccion cuidadosa de coaches con certificacion y experiencia