WARNING:
JavaScript is turned OFF. None of the links on this concept map will
work until it is reactivated.
If you need help turning JavaScript On, click here.
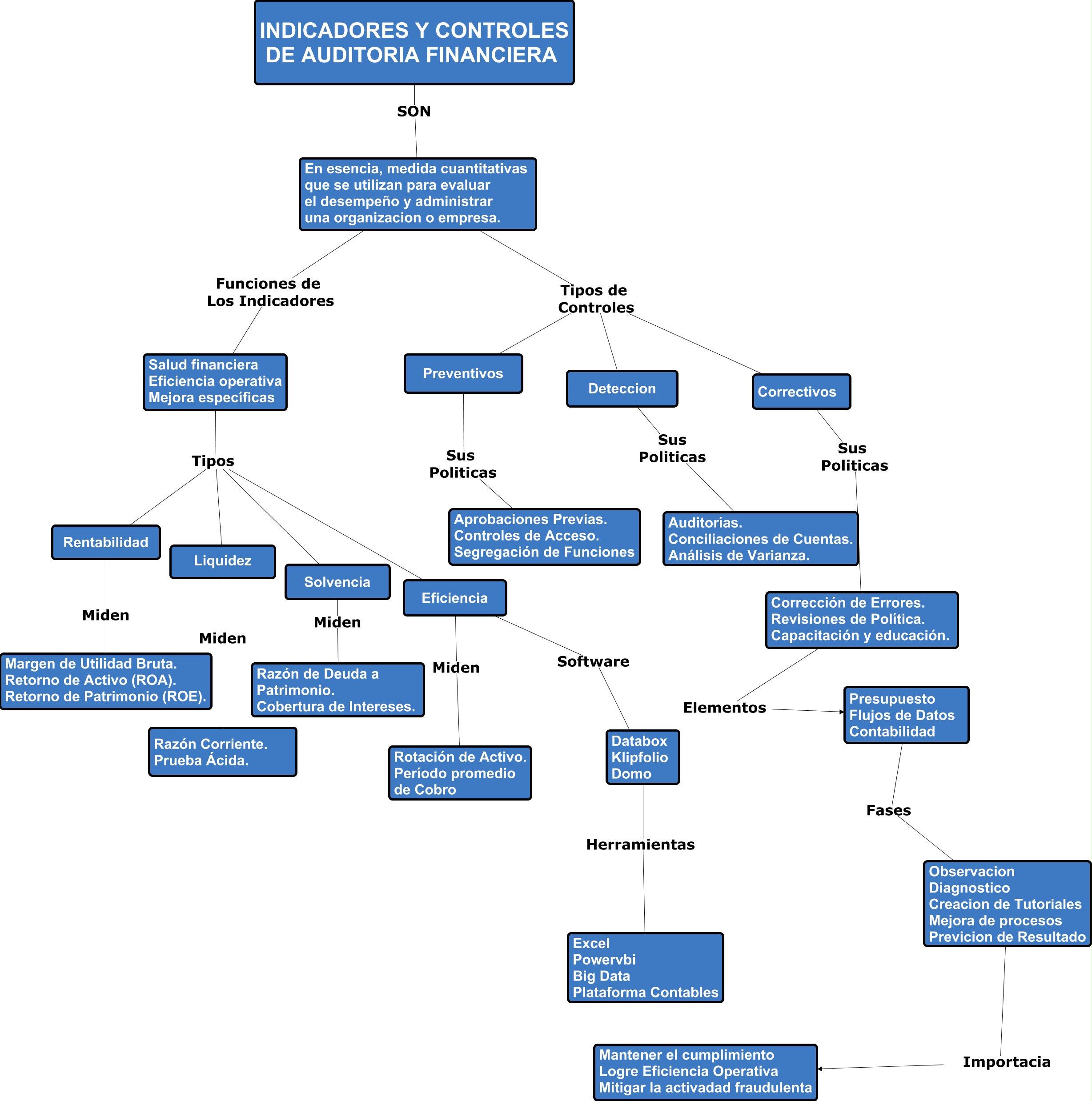
Este Cmap, tiene información relacionada con: INDICADORE Y CONTROLES FINANCIEROS, Deteccion Sus Politicas Auditorías. Conciliaciones de Cuentas. Análisis de Varianza., Rentabilidad Miden Margen de Utilidad Bruta. Retorno de Activo (ROA). Retorno de Patrimonio (ROE)., Solvencia Miden Razón de Deuda a Patrimonio. Cobertura de Intereses., En esencia, medida cuantitativas que se utilizan para evaluar el desempeño y administrar una organizacion o empresa. Funciones de Los Indicadores Salud financiera Eficiencia operativa Mejora específicas, Liquidez Miden Razón Corriente. Prueba Ácida., Salud financiera Eficiencia operativa Mejora específicas Tipos Rentabilidad, Salud financiera Eficiencia operativa Mejora específicas Tipos Eficiencia, Preventivos Sus Politicas Aprobaciones Previas. Controles de Acceso. Segregación de Funciones, Corrección de Errores. Revisiones de Política. Capacitación y educación. Elementos Presupuesto Flujos de Datos Contabilidad, Eficiencia Miden Rotación de Activo. Período promedio de Cobro, Eficiencia Software Databox Klipfolio Domo, En esencia, medida cuantitativas que se utilizan para evaluar el desempeño y administrar una organizacion o empresa. Tipos de Controles Preventivos, Databox Klipfolio Domo Herramientas Excel Powervbi Big Data Plataforma Contables, INDICADORES Y CONTROLES DE AUDITORIA FINANCIERA SON En esencia, medida cuantitativas que se utilizan para evaluar el desempeño y administrar una organizacion o empresa., Presupuesto Flujos de Datos Contabilidad Fases Observacion Diagnostico Creacion de Tutoriales Mejora de procesos Previcion de Resultado, Correctivos Sus Politicas Corrección de Errores. Revisiones de Política. Capacitación y educación., En esencia, medida cuantitativas que se utilizan para evaluar el desempeño y administrar una organizacion o empresa. Tipos de Controles Correctivos, En esencia, medida cuantitativas que se utilizan para evaluar el desempeño y administrar una organizacion o empresa. Tipos de Controles Deteccion, Salud financiera Eficiencia operativa Mejora específicas Tipos Liquidez, Observacion Diagnostico Creacion de Tutoriales Mejora de procesos Previcion de Resultado Importacia Mantener el cumplimiento Logre Eficiencia Operativa Mitigar la activadad fraudulenta