Warning:
JavaScript is turned OFF. None of the links on this page will work until it is reactivated.
If you need help turning JavaScript On, click here.
The Concept Map you are trying to access has information related to:
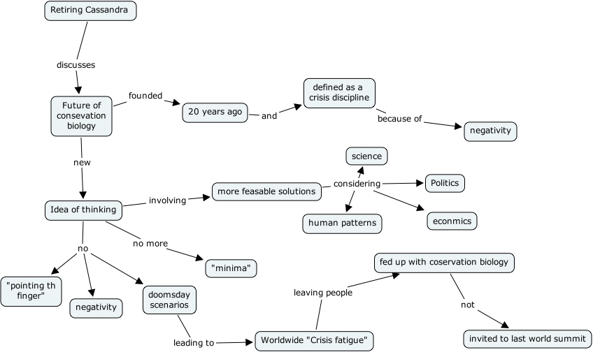
retiring cassandra, Idea of thinking no "pointing th finger", Retiring Cassandra discusses Future of consevation biology, more feasable solutions considering Politics, 20 years ago and defined as a crisis discipline, doomsday scenarios leading to Worldwide "Crisis fatigue", Future of consevation biology founded 20 years ago, more feasable solutions considering science, Idea of thinking no more "minima", defined as a crisis discipline because of negativity, more feasable solutions considering human patterns