Warning:
JavaScript is turned OFF. None of the links on this page will work until it is reactivated.
If you need help turning JavaScript On, click here.
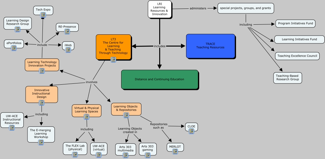
The Concept Map you are trying to access has information related to:
LT3(UW) terms, LT3 The Centre for Learning & Teaching Through Technology involves Learning Technology Innovation Projects, Learning Objects & Repositories Repositories such as CLOE, LT3 The Centre for Learning & Teaching Through Technology involves Virtual & Physical Learning Spaces, LRI Learning Resources & Innovation includes LT3 The Centre for Learning & Teaching Through Technology, special projects, groups, and grants including Teaching Excellence Council, Virtual & Physical Learning Spaces including The FLEX Lab (physical), Learning Technology Innovation Projects include RE-Presence, Learning Technology Innovation Projects include ePortfolios, LRI Learning Resources & Innovation administers special projects, groups, and grants, LT3 The Centre for Learning & Teaching Through Technology involves Learning Technology Innovation Projects