Warning:
JavaScript is turned OFF. None of the links on this page will work until it is reactivated.
If you need help turning JavaScript On, click here.
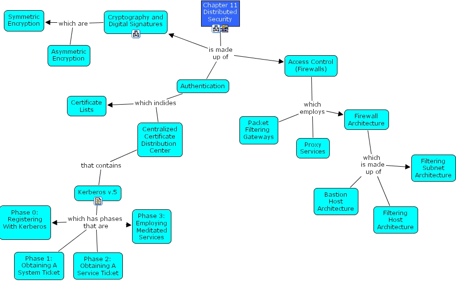
The Concept Map you are trying to access has information related to:
chapter 11 distributed security, filtering host architecture, phase 2 obtaining a service ticket, firewall architecture, bastion host architecture, cryptography and digital signatures, symmetric encryption, phase 0 registering with kerberos , certificate lists, proxy services, phase 3 employing meditated services, asymmetric encryption, filtering subnet architecture, chapter 11 distributed security, centralized certificate distribution center, phase 1 obtaining a system ticket, kerberos v.5, packet filtering gateways, authentication, access control (firewalls)