Warning:
JavaScript is turned OFF. None of the links on this page will work until it is reactivated.
If you need help turning JavaScript On, click here.
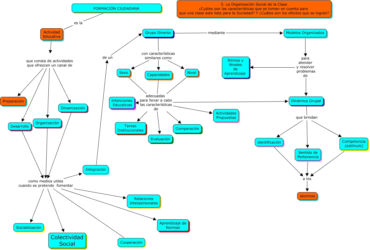
Este mapa conceptual tiene información relacionada a: 5. Organización Social para la Sociedad, Organización como medios utiles cuando se pretende fomentar Cooperación, Dinamización como medios utiles cuando se pretende fomentar Relaciones Interpersonales, Organización como medios utiles cuando se pretende fomentar Integración, Actividad Educativa que consta de actividades que ofrezcen un canal de Dinamización, Capacidades adecuadas para llevar a cabo las características de Actividades Propuestas, Dinamización como medios utiles cuando se pretende fomentar Colectividad Social, Organización como medios utiles cuando se pretende fomentar Aprendizaje de Normas, Organización como medios utiles cuando se pretende fomentar Sociabiización, Capacidades adecuadas para llevar a cabo las características de Dinámica Grupal, Actividad Educativa que consta de actividades que ofrezcen un canal de Organización