Warning:
JavaScript is turned OFF. None of the links on this page will work until it is reactivated.
If you need help turning JavaScript On, click here.
The Concept Map you are trying to access has information related to:
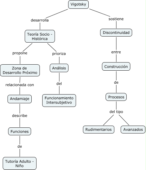
vigotsky, Discontinuidad entre Construcción, Vigotsky sostiene Discontinuidad, Procesos del tipo Avanzados, Construcción de Procesos, Vigotsky desarrolla Teoría Socio - Histórica, Teoría Socio - Histórica propone Zona de Desarrollo Próximo, Procesos del tipo Rudimentarios, Análisis del Funcionamiento Intersubjetivo, Funciones de Tutoría Adulto - Niño, Teoría Socio - Histórica prioriza Análisis