Warning:
JavaScript is turned OFF. None of the links on this page will work until it is reactivated.
If you need help turning JavaScript On, click here.
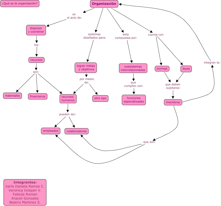
Este mapa conceptual tiene información relacionada a: ORGANIZACIÓN, miembros que son: empleados, Organización esta compuesta por: subsistemas interrelacionadas, recursos humanos pueden ser: empleados, normas que deben sujetarse: miembros, Organización cuenta con normas, leyes que deben sujetarse: miembros, Organización sistemas diseñados para: lograr metas y objetivos, subsistemas interrelacionadas que cumplen con: funciones especializadas, miembros integran la: Organización, miembros que son: colaboradores