Warning:
JavaScript is turned OFF. None of the links on this page will work until it is reactivated.
If you need help turning JavaScript On, click here.
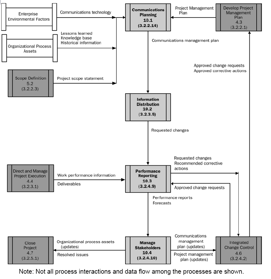
This Concept Map, created with IHMC CmapTools, has information related to: 10.Project Communications Management, Sender-receiver model with key components Message, 10.3 Performance reporting includes Collecting, Communicating skills involves Choice of media, Processes to ensure timely and appropriate Generation, Distribution of Project information, 10. Project Communications Management may interact with Other processes, Processes to ensure timely and appropriate Retrieval, Processes to ensure timely and appropriate Distribution, Processes to ensure timely and appropriate Collection, Information and communication needs of Project stakeholders, 10. Project Communications Management Consists of 10.1 Communications planning, Disposal of Project information, Distributing of Performance information, Generation of Project information, Collecting of Performance information, Information available to Project stakeholders, 10. Project Communications Management is Knowledge Area, Sender-receiver model with key components Decode, Communicating skills involves Writing style, 10.1 Communications planning determines Information and communication needs