Warning:
JavaScript is turned OFF. None of the links on this page will work until it is reactivated.
If you need help turning JavaScript On, click here.
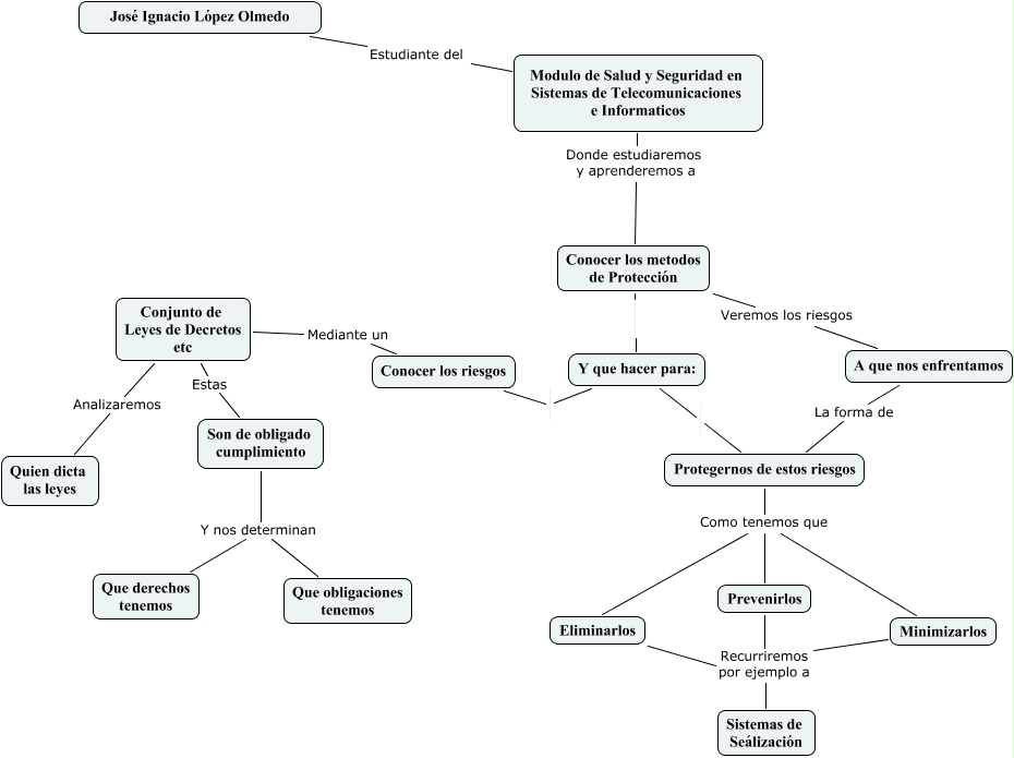
Este Cmap, tiene información relacionada con: Esquema seguridad, Protegernos de estos riesgos Como tenemos que Eliminarlos, Son de obligado cumplimiento Y nos determinan Que derechos tenemos, Son de obligado cumplimiento Y nos determinan Que obligaciones tenemos, Protegernos de estos riesgos Como tenemos que Prevenirlos, Conjunto de Leyes de Decretos etc Analizaremos Quien dicta las leyes, Y que hacer para: Protegernos de estos riesgos, Prevenirlos Recurriremos por ejemplo a Sistemas de Seálización, A que nos enfrentamos La forma de Protegernos de estos riesgos, Conocer los metodos de Protección Y que hacer para:, Conjunto de Leyes de Decretos etc Estas Son de obligado cumplimiento, Minimizarlos Recurriremos por ejemplo a Sistemas de Seálización, Modulo de Salud y Seguridad en Sistemas de Telecomunicaciones e Informaticos Donde estudiaremos y aprenderemos a Conocer los metodos de Protección, Protegernos de estos riesgos Como tenemos que Minimizarlos, Eliminarlos Recurriremos por ejemplo a Sistemas de Seálización