Warning:
JavaScript is turned OFF. None of the links on this page will work until it is reactivated.
If you need help turning JavaScript On, click here.
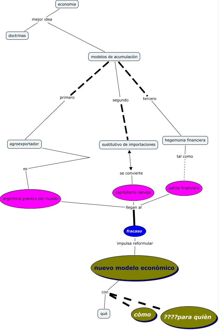
Este mapa conceptual tiene información relacionada a: mapa conceptual economia, nuevo modelo econòmico con còmo, capitalismo salvaje llegan al fracaso, patria financiera llegan al fracaso, agroexportador es argentina granero del mundo, economia mejor idea modelos de acumulaciòn, nuevo modelo econòmico con ????para quièn, fracaso impulsa reformular nuevo modelo econòmico, modelos de acumulaciòn primero agroexportador, sustitutivo de importaciones se convierte capitalismo salvaje, modelos de acumulaciòn segundo sustitutivo de importaciones