Warning:
JavaScript is turned OFF. None of the links on this page will work until it is reactivated.
If you need help turning JavaScript On, click here.
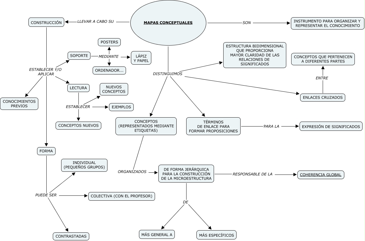
Este Cmap, tiene información relacionada con: MAPAS CONCEPTUALES, LECTURA ESTABLECER NUEVOS CONCEPTOS, CONSTRUCCIÓN ESTABLECER Y/O APLICAR SOPORTE, MAPAS CONCEPTUALES DISTINGUIMOS ESTRUCTURA BIDIMENSIONAL QUE PROPORCIONA MAYOR CLARIDAD DE LAS RELACIONES DE SIGNIFICADOS, CONSTRUCCIÓN ESTABLECER Y/O APLICAR FORMA, FORMA PUEDE SER CONTRASTADAS, MAPAS CONCEPTUALES SON INSTRUMENTO PARA ORGANIZAR Y REPRESENTAR EL CONOCIMIENTO, LECTURA ESTABLECER EJEMPLOS, MAPAS CONCEPTUALES DISTINGUIMOS ENLACES CRUZADOS, CONSTRUCCIÓN ESTABLECER Y/O APLICAR LECTURA, MAPAS CONCEPTUALES LLEVAR A CABO SU CONSTRUCCIÓN, CONSTRUCCIÓN ESTABLECER Y/O APLICAR CONOCIMIENTOS PREVIOS, FORMA PUEDE SER INDIVIDUAL (PEQUEÑOS GRUPOS), DE FORMA JERÁRQUICA PARA LA CONSTRUCCIÓN DE LA MICROESTRUCTURA DE MÁS GENERAL A, DE FORMA JERÁRQUICA PARA LA CONSTRUCCIÓN DE LA MICROESTRUCTURA DE MÁS ESPECÍFICOS, ENLACES CRUZADOS ENTRE CONCEPTOS QUE PERTENECEN A DIFERENTES PARTES, CONCEPTOS (REPRESENTADOS MEDIANTE ETIQUETAS) ORGANIZADOS DE FORMA JERÁRQUICA PARA LA CONSTRUCCIÓN DE LA MICROESTRUCTURA, SOPORTE MEDIANTE POSTERS, SOPORTE MEDIANTE ORDENADOR..., FORMA PUEDE SER COLECTIVA (CON EL PROFESOR), DE FORMA JERÁRQUICA PARA LA CONSTRUCCIÓN DE LA MICROESTRUCTURA RESPONSABLE DE LA COHERENCIA GLOBAL