Warning:
JavaScript is turned OFF. None of the links on this page will work until it is reactivated.
If you need help turning JavaScript On, click here.
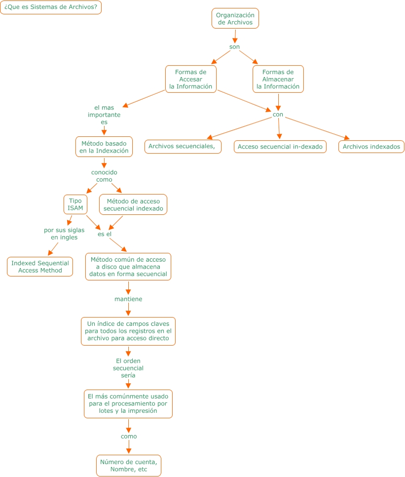
Este mapa conceptual tiene información relacionada a: Sistemas de Archivos, Organización de Archivos son Formas de Almacenar la Información, Un índice de campos claves para todos los registros en el archivo para acceso directo El orden secuencial sería El más comúnmente usado para el procesamiento por lotes y la impresión, Método basado en la Indexación conocido como Método de acceso secuencial indexado, Tipo ISAM por sus siglas en ingles Indexed Sequential Access Method, Formas de Accesar la Información con Acceso secuencial in-dexado, Formas de Almacenar la Información con Archivos indexados, Formas de Almacenar la Información con Acceso secuencial in-dexado, Formas de Almacenar la Información con Archivos secuenciales,, Formas de Accesar la Información con Archivos indexados, Método de acceso secuencial indexado es el Método común de acceso a disco que almacena datos en forma secuencial, Formas de Accesar la Información con Archivos secuenciales,, Método basado en la Indexación conocido como Tipo ISAM, Tipo ISAM es el Método común de acceso a disco que almacena datos en forma secuencial, El más comúnmente usado para el procesamiento por lotes y la impresión como Número de cuenta, Nombre, etc, Método común de acceso a disco que almacena datos en forma secuencial mantiene Un índice de campos claves para todos los registros en el archivo para acceso directo, Organización de Archivos son Formas de Accesar la Información, Formas de Accesar la Información el mas importante es Método basado en la Indexación