Warning:
JavaScript is turned OFF. None of the links on this page will work until it is reactivated.
If you need help turning JavaScript On, click here.
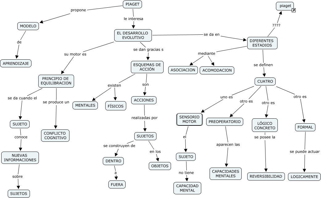
Este Cmap, tiene información relacionada con: estadios de piaget, ESQUEMAS DE ACCIÓN son ACCIONES, PIAGET propone MODELO, LÓGICO CONCRETO se posee la REVERSIBILIDAD, SUJETO conoce NUEVAS INFORMACIONES, ACCIONES realizadas por SUJETOS, PIAGET le interesa EL DESARROLLO EVOLUTIVO, SUJETO no tiene CAPACIDAD MENTAL, CUATRO otro es FORMAL, PREOPERATORIO aparecen las CAPACIDADES MENTALES, DENTRO a FUERA, PRINCIPIO DE EQUILIBRACION se da cuando el SUJETO, MODELO de APRENDIZAJE, SENSORIO MOTOR el SUJETO, NUEVAS INFORMACIONES sobre SUJETOS, CUATRO uno es SENSORIO MOTOR, SUJETOS se construyen de DENTRO, DIFERENTES ESTADIOS ???? piaget, CUATRO otro es LÓGICO CONCRETO, DIFERENTES ESTADIOS mediante ASOCIACION, EL DESARROLLO EVOLUTIVO se da en DIFERENTES ESTADIOS