Warning:
JavaScript is turned OFF. None of the links on this page will work until it is reactivated.
If you need help turning JavaScript On, click here.
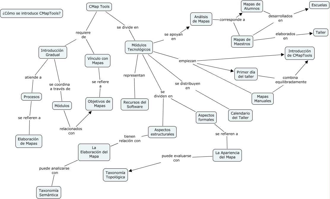
Este Cmap, tiene información relacionada con: CMapTools, CMap Tools requiere de Introducción Gradual, Mapas de Maestros desarrollados en Escuelas, La Apariencia del Mapa puede evaluarse con Taxonomía Topológica, CMap Tools se divide en Módulos Tecnológicos, Módulos Tecnológicos se apoyan en Análisis de Mapas, Módulos Tecnológicos empiezan Primer día del taller, CMap Tools requiere de Vínculo con Mapas, Primer día del taller combina equilibradamente Introducción de CMapTools, Módulos Tecnológicos se dividen en Aspectos estructurales, Aspectos formales se refieren a La Apariencia del Mapa, Aspectos estructurales tienen relación con La Elaboración del Mapa, Introducción Gradual se coordina a través de Módulos, Análisis de Mapas corresponde a Mapas de Alumnos, Introducción Gradual atiende a Procesos, Módulos Tecnológicos se dividen en Aspectos formales, La Elaboración del Mapa puede analizarse con Taxonomía Semántica, Módulos Tecnológicos se distribuyen en Calendario del Taller, Primer día del taller combina equilibradamente Mapas Manuales, Procesos se refieren a Elaboración de Mapas, Módulos Tecnológicos representan Recursos del Software