Warning:
JavaScript is turned OFF. None of the links on this page will work until it is reactivated.
If you need help turning JavaScript On, click here.
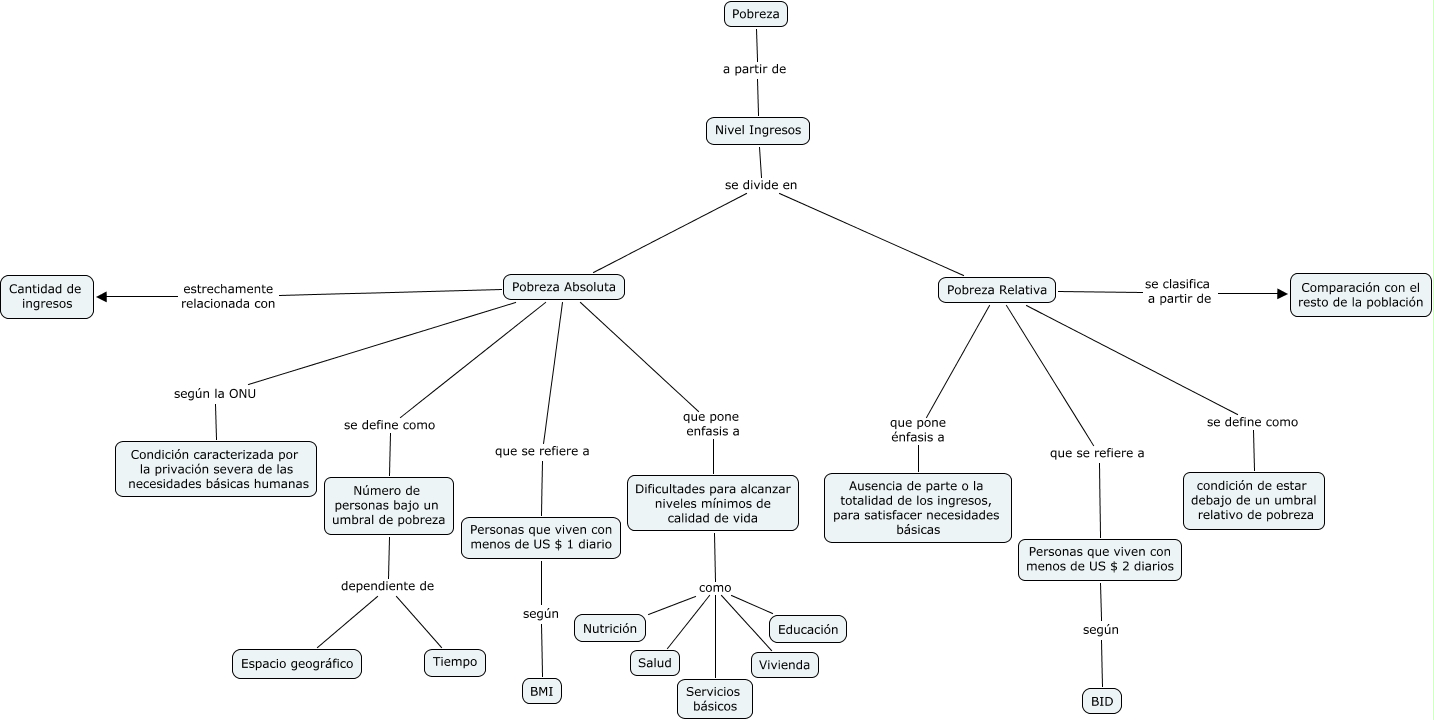
Este Cmap, tiene información relacionada con: Pobreza relativa y absoluta, Nivel Ingresos se divide en Pobreza Relativa, Personas que viven con menos de US $ 2 diarios según BID, Dificultades para alcanzar niveles mínimos de calidad de vida como Salud, Nivel Ingresos se divide en Pobreza Absoluta, Pobreza Relativa se clasifica a partir de Comparación con el resto de la población, Dificultades para alcanzar niveles mínimos de calidad de vida como Educación, Dificultades para alcanzar niveles mínimos de calidad de vida como Servicios básicos, Dificultades para alcanzar niveles mínimos de calidad de vida como Nutrición, Pobreza Absoluta se define como Número de personas bajo un umbral de pobreza, Pobreza Relativa que pone énfasis a Ausencia de parte o la totalidad de los ingresos, para satisfacer necesidades básicas, Personas que viven con menos de US $ 1 diario según BMI, Número de personas bajo un umbral de pobreza dependiente de Tiempo, Pobreza a partir de Nivel Ingresos, Número de personas bajo un umbral de pobreza dependiente de Espacio geográfico, Pobreza Absoluta según la ONU Condición caracterizada por la privación severa de las necesidades básicas humanas, Dificultades para alcanzar niveles mínimos de calidad de vida como Vivienda, Pobreza Absoluta estrechamente relacionada con Cantidad de ingresos, Pobreza Relativa se define como condición de estar debajo de un umbral relativo de pobreza, Pobreza Absoluta que se refiere a Personas que viven con menos de US $ 1 diario, Pobreza Relativa que se refiere a Personas que viven con menos de US $ 2 diarios