Warning:
JavaScript is turned OFF. None of the links on this page will work until it is reactivated.
If you need help turning JavaScript On, click here.
The Concept Map you are trying to access has information related to:
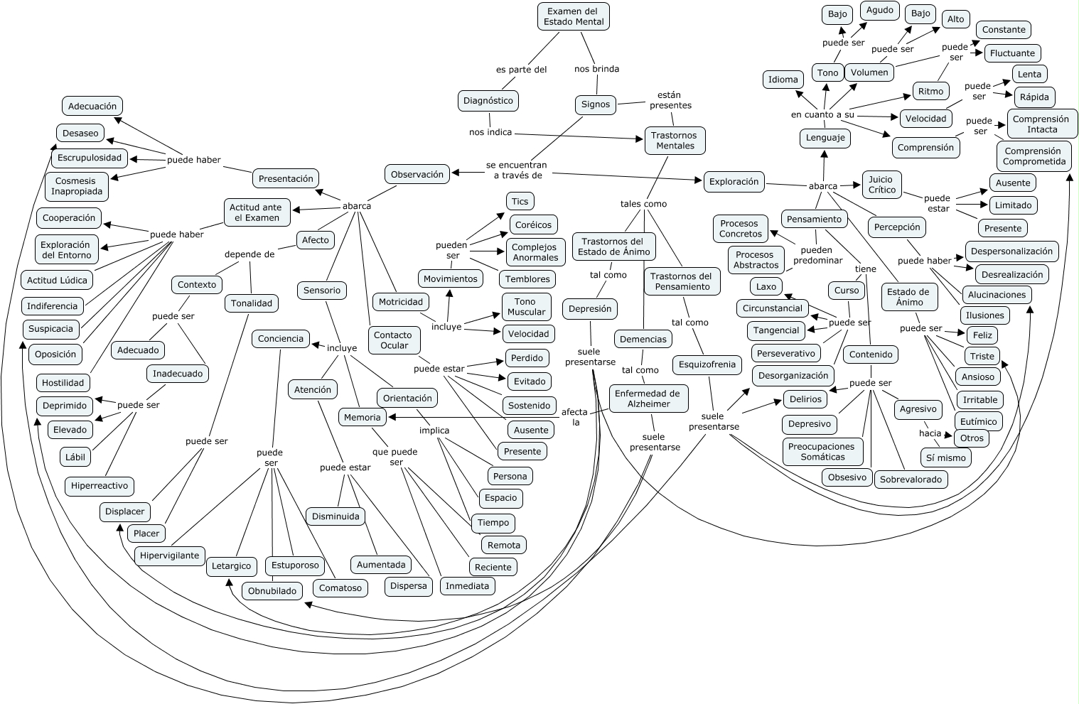
Examen del Estado Mental, Conciencia puede ser Estuporoso, Volumen puede ser Constante, Orientación implica Persona, Juicio Crítico puede estar Limitado, Pensamiento tiene Curso, Exploración abarca Percepción, Tono puede ser Bajo, Contenido puede ser Depresivo, Presentación puede haber Escrupulosidad, Signos están presentes Trastornos Mentales