Warning:
JavaScript is turned OFF. None of the links on this page will work until it is reactivated.
If you need help turning JavaScript On, click here.
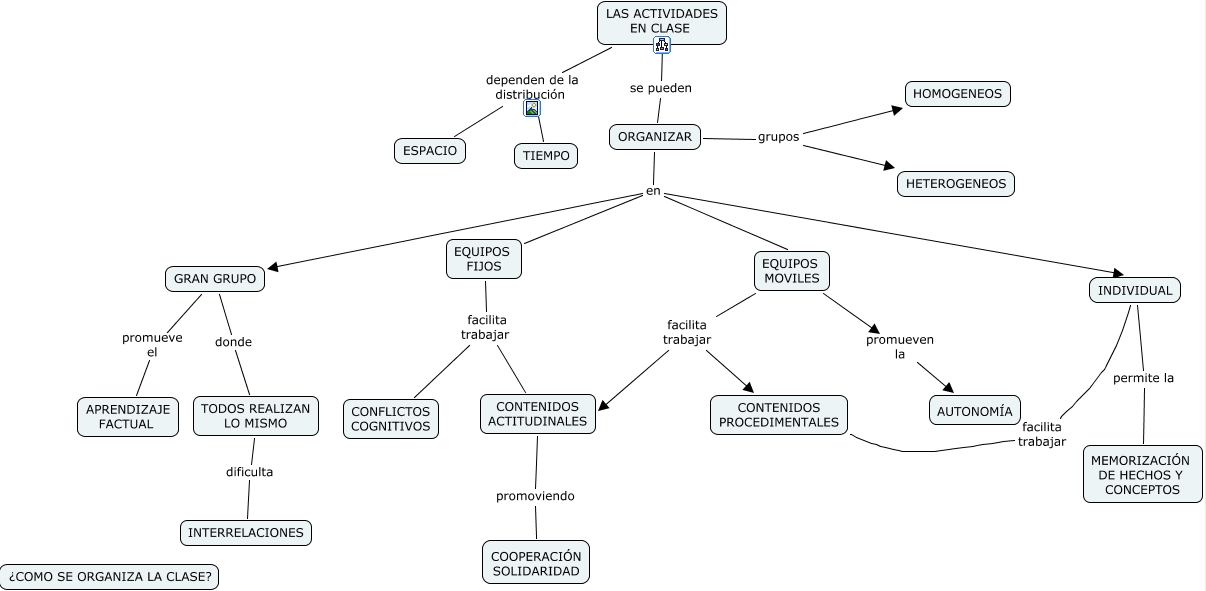
Este mapa conceptual tiene información relacionada a: 5º ORGANIZACION SOCIAL EN CLASE, INDIVIDUAL facilita trabajar CONTENIDOS PROCEDIMENTALES, TODOS REALIZAN LO MISMO dificulta INTERRELACIONES, EQUIPOS MOVILES facilita trabajar CONTENIDOS PROCEDIMENTALES, LAS ACTIVIDADES EN CLASE dependen de la distribución TIEMPO, LAS ACTIVIDADES EN CLASE dependen de la distribución ESPACIO, GRAN GRUPO promueve el APRENDIZAJE FACTUAL, EQUIPOS FIJOS facilita trabajar CONFLICTOS COGNITIVOS, LAS ACTIVIDADES EN CLASE se pueden ORGANIZAR, ORGANIZAR en EQUIPOS MOVILES, EQUIPOS MOVILES promueven la AUTONOMÍA