Warning:
JavaScript is turned OFF. None of the links on this page will work until it is reactivated.
If you need help turning JavaScript On, click here.
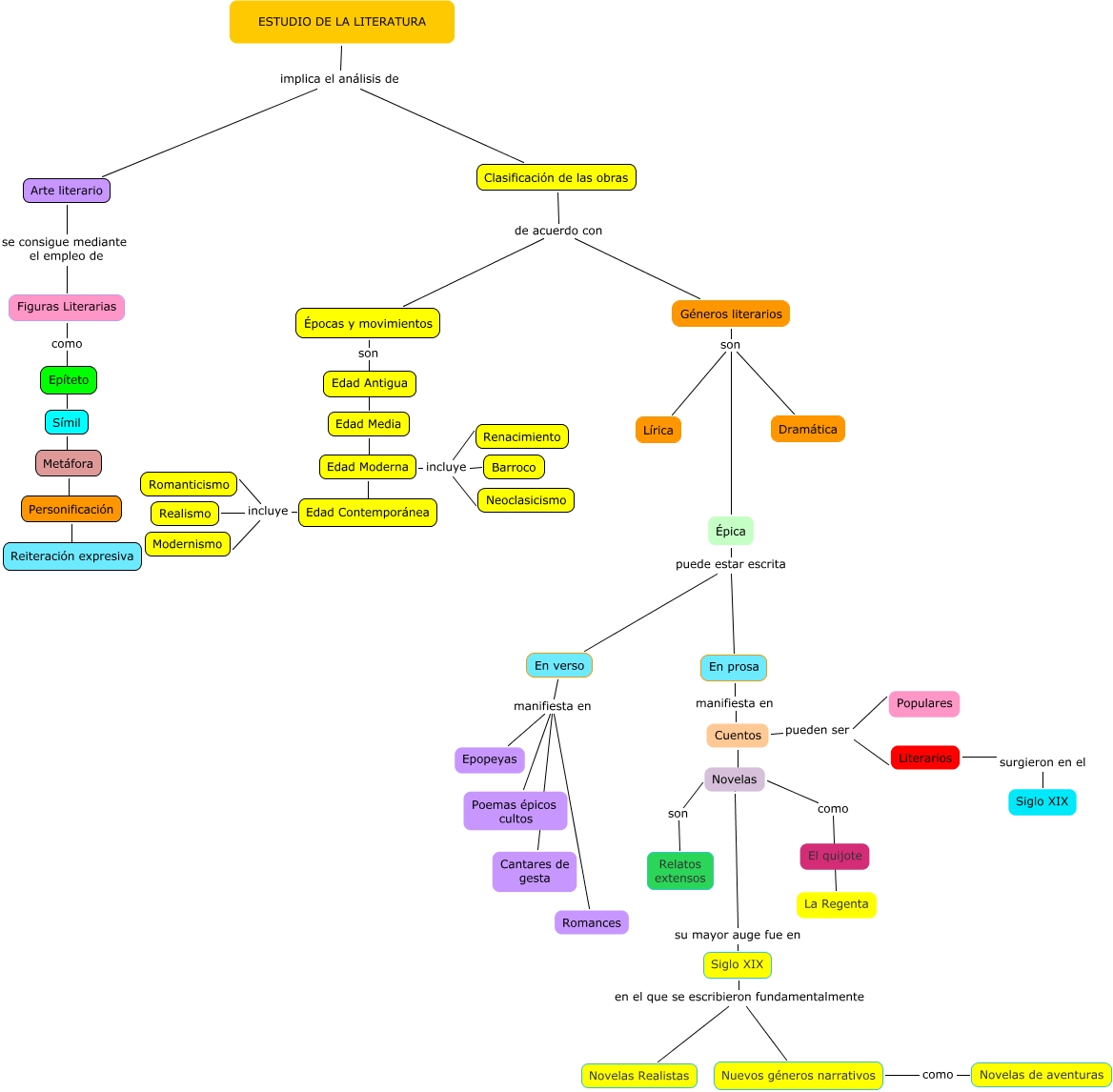
Este mapa conceptual tiene información relacionada a: literatura 1, Edad Media ???? Edad Moderna, Clasificación de las obras de acuerdo con Épocas y movimientos, Edad Moderna incluye Renacimiento, Géneros literarios son Lírica, Cuentos ???? Novelas, Arte literario se consigue mediante el empleo de Figuras Literarias, Edad Contemporánea incluye Romanticismo, Edad Moderna incluye Barroco, Literarios surgieron en el Siglo XIX, ESTUDIO DE LA LITERATURA implica el análisis de Clasificación de las obras