Warning:
JavaScript is turned OFF. None of the links on this page will work until it is reactivated.
If you need help turning JavaScript On, click here.
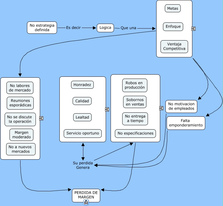
Este mapa conceptual tiene información relacionada a: caso santa ana, ???? Falta emponderamiento, Falta emponderamiento Su perdida Genera ????, ???? PERDIDA DE MARGEN, ???? No motivacion de empleados, No motivacion de empleados Su perdida Genera ????, ???? PERDIDA DE MARGEN, ???? Su perdida Genera ????, ???? ????, Logica Que una ????, No estrategia definida Es decir Logica