Warning:
JavaScript is turned OFF. None of the links on this page will work until it is reactivated.
If you need help turning JavaScript On, click here.
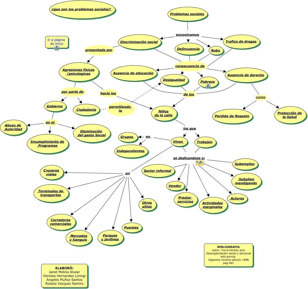
Este mapa conceptual tiene información relacionada a: problemas sociales, Viven se dedicandose a: Actividades marginales, Niños de la calle los que Trabajan, Ausencia de derecho de los Niños de la calle, Agresiones fisicas /psicologicas por parte de Ciudadania, Delincuencia consecuencia de Ausencia de derecho, Ausencia de derecho como Protección de la Salud, Subempleo se dedicandose a: Subsiten mendigando, Viven se dedicandose a: Prestar servicios, Problemas sociales encontramos Trafico de drogas, Sector informal se dedicandose a: Subsiten mendigando