Warning:
JavaScript is turned OFF. None of the links on this page will work until it is reactivated.
If you need help turning JavaScript On, click here.
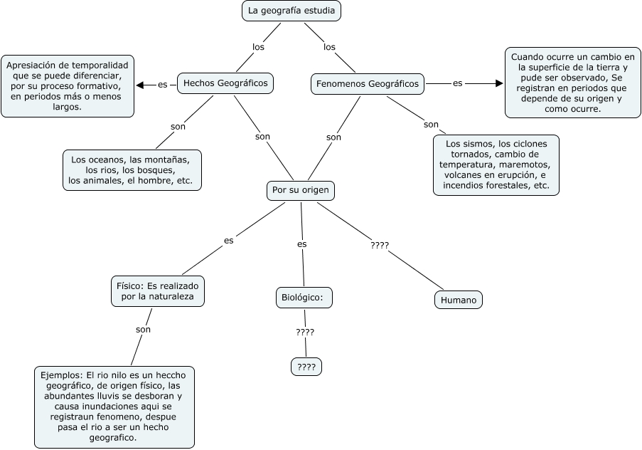
Este Cmap, tiene información relacionada con: Hechos y Fenomenos, Fenomenos Geográficos son Por su origen, Físico: Es realizado por la naturaleza son Ejemplos: El rio nilo es un heccho geográfico, de origen físico, las abundantes lluvis se desboran y causa inundaciones aqui se registraun fenomeno, despue pasa el rio a ser un hecho geografico., Hechos Geográficos es Apresiación de temporalidad que se puede diferenciar, por su proceso formativo, en periodos más o menos largos., Hechos Geográficos son Los oceanos, las montañas, los rios, los bosques, los animales, el hombre, etc., Fenomenos Geográficos son Los sismos, los ciclones tornados, cambio de temperatura, maremotos, volcanes en erupción, e incendios forestales, etc., La geografía estudia los Fenomenos Geográficos, Fenomenos Geográficos es Cuando ocurre un cambio en la superficie de la tierra y pude ser observado, Se registran en periodos que depende de su origen y como ocurre., La geografía estudia los Hechos Geográficos, Biológico: ???? ????, Por su origen es Físico: Es realizado por la naturaleza, Por su origen ???? Humano, Hechos Geográficos son Por su origen, Por su origen es Biológico: