WARNING:
JavaScript is turned OFF. None of the links on this concept map will
work until it is reactivated.
If you need help turning JavaScript On, click here.
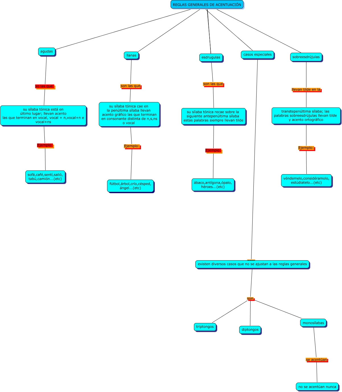
Este Cmap, tiene información relacionada con: reglas de acentuación, agudas so las que su sílaba tónica está en último lugar; llevan acento las que terminan en vocal, vocal + n,vocal+n e vocal+ns, REGLAS GENERALES DE ACENTUACIÓN ???? agudas, su sílaba tónica recae sobre la siguiente antepenúltima sílaba estas palabras siempre llevan tilde Ejemplo: ábaco,antígona,ópalo, héroes...(etc), sobreesdrújulas llevan tilde en la transtepenúltima sílaba; las palabras sobreesdrújulas llevan tilde y acento ortográfico, REGLAS GENERALES DE ACENTUACIÓN ???? esdrugulas, su sílaba tónica cae en la penúltima sílaba llevan acento gráfico las que terminan en consonante distinta de n,s,ns o vocal Ejemplo: fútbol,árbol,crío,césped, ángel...(etc), transtepenúltima sílaba; las palabras sobreesdrújulas llevan tilde y acento ortográfico Ejemplo: véndemelo,considéramolo, estúdiatelo...(etc), monosílabas se acentúan no se acentúan nunca, su sílaba tónica está en último lugar; llevan acento las que terminan en vocal, vocal + n,vocal+n e vocal+ns Ejemplo: sofá,café,sentí,salió, tabú,camión...(etc), existen diversos casos que no se ajustan a las reglas generales son triptongos, existen diversos casos que no se ajustan a las reglas generales son monosílabas, REGLAS GENERALES DE ACENTUACIÓN son las que su sílaba tónica recae sobre la siguiente antepenúltima sílaba estas palabras siempre llevan tilde, REGLAS GENERALES DE ACENTUACIÓN ???? sobreesdrújulas, existen diversos casos que no se ajustan a las reglas generales son diptongos, llanas son las que su sílaba tónica cae en la penúltima sílaba llevan acento gráfico las que terminan en consonante distinta de n,s,ns o vocal, REGLAS GENERALES DE ACENTUACIÓN ???? llanas, REGLAS GENERALES DE ACENTUACIÓN ???? casos especiales, casos especiales ???? existen diversos casos que no se ajustan a las reglas generales