WARNING:
JavaScript is turned OFF. None of the links on this concept map will
work until it is reactivated.
If you need help turning JavaScript On, click here.
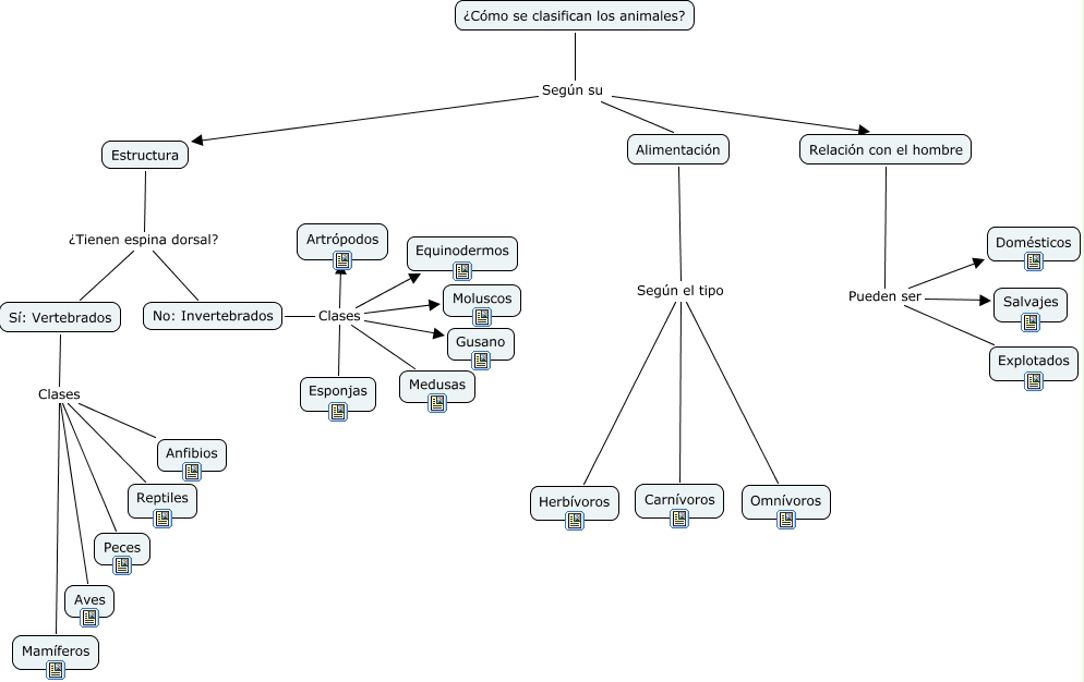
Este Cmap, tiene información relacionada con: Clasificación de animales, Relación con el hombre Pueden ser Salvajes, Estructura ¿Tienen espina dorsal? No: Invertebrados, Sí: Vertebrados Clases Aves, Relación con el hombre Pueden ser Explotados, Sí: Vertebrados Clases Anfibios, ¿Cómo se clasifican los animales? Según su Relación con el hombre, No: Invertebrados Clases Moluscos, Alimentación Según el tipo Carnívoros, Sí: Vertebrados Clases Mamíferos, Estructura ¿Tienen espina dorsal? Sí: Vertebrados, ¿Cómo se clasifican los animales? Según su Alimentación, No: Invertebrados Clases Medusas, Relación con el hombre Pueden ser Domésticos, ¿Cómo se clasifican los animales? Según su Estructura, No: Invertebrados Clases Equinodermos, No: Invertebrados Clases Esponjas, Sí: Vertebrados Clases Reptiles, Alimentación Según el tipo Herbívoros, No: Invertebrados Clases Gusano, No: Invertebrados Clases Artrópodos