WARNING:
JavaScript is turned OFF. None of the links on this concept map will
work until it is reactivated.
If you need help turning JavaScript On, click here.
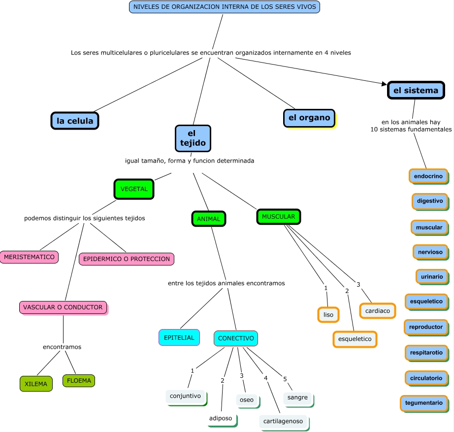
Este Cmap, tiene información relacionada con: NIVELES SERES VIVOS, MUSCULAR 3 cardiaco, el tejido igual tamaño, forma y funcion determinada MUSCULAR, VASCULAR O CONDUCTOR encontramos FLOEMA, NIVELES DE ORGANIZACION INTERNA DE LOS SERES VIVOS Los seres multicelulares o pluricelulares se encuentran organizados internamente en 4 niveles el tejido, NIVELES DE ORGANIZACION INTERNA DE LOS SERES VIVOS Los seres multicelulares o pluricelulares se encuentran organizados internamente en 4 niveles la celula, MUSCULAR 1 liso, CONECTIVO 5 sangre, ANIMAL entre los tejidos animales encontramos EPITELIAL, VEGETAL podemos distinguir los siguientes tejidos VASCULAR O CONDUCTOR, CONECTIVO 3 oseo, CONECTIVO 2 adiposo, NIVELES DE ORGANIZACION INTERNA DE LOS SERES VIVOS Los seres multicelulares o pluricelulares se encuentran organizados internamente en 4 niveles el sistema, CONECTIVO 1 conjuntivo, VEGETAL podemos distinguir los siguientes tejidos MERISTEMATICO, el tejido igual tamaño, forma y funcion determinada VEGETAL, MUSCULAR 2 esqueletico, ANIMAL entre los tejidos animales encontramos CONECTIVO, NIVELES DE ORGANIZACION INTERNA DE LOS SERES VIVOS Los seres multicelulares o pluricelulares se encuentran organizados internamente en 4 niveles el organo, VASCULAR O CONDUCTOR encontramos XILEMA, el sistema en los animales hay 10 sistemas fundamentales endocrino