WARNING:
JavaScript is turned OFF. None of the links on this concept map will
work until it is reactivated.
If you need help turning JavaScript On, click here.
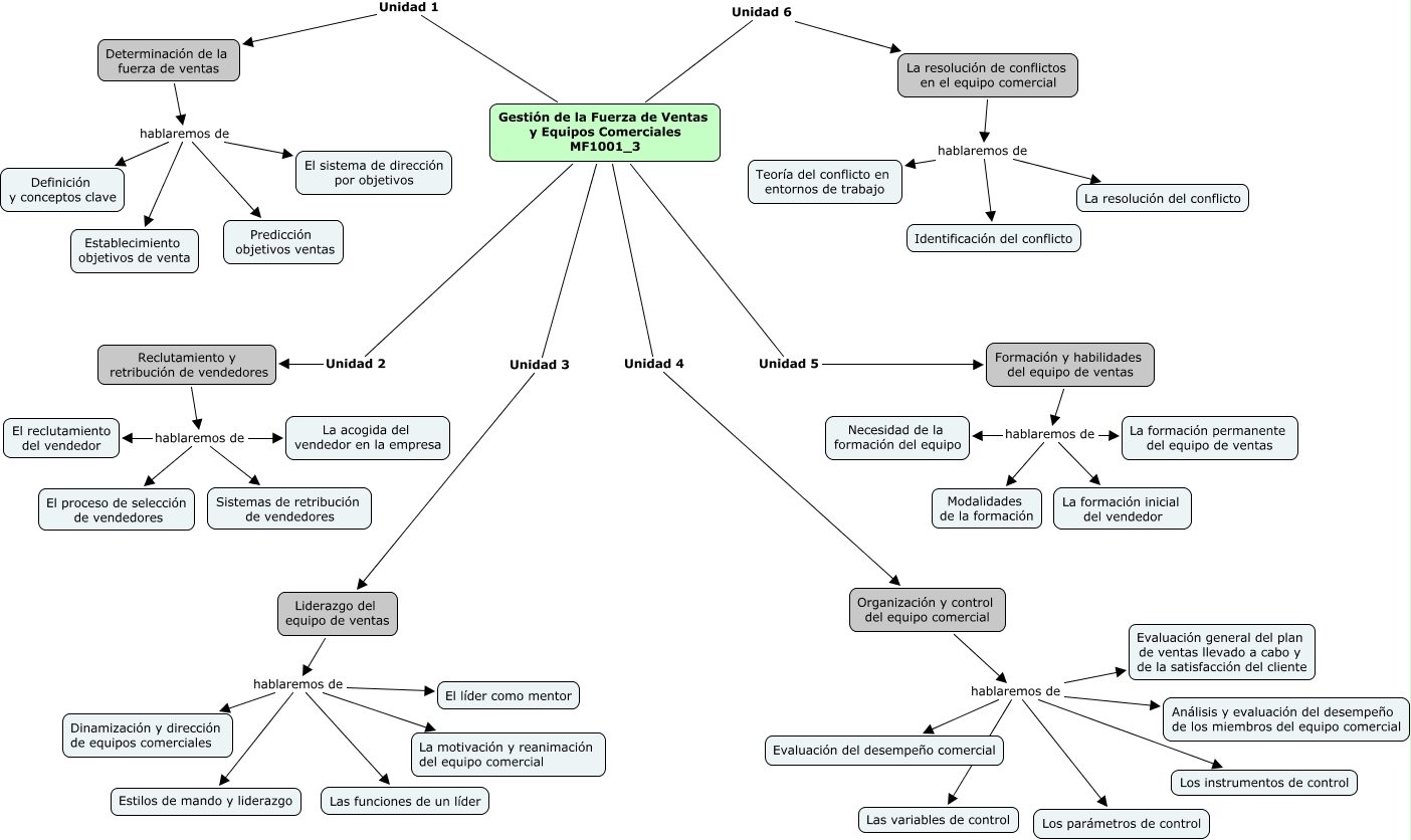
Este Cmap, tiene información relacionada con: Módulo Gestión de la Fuerza de Ventas y Equipos Comerciales, Organización y control del equipo comercial hablaremos de Evaluación general del plan de ventas llevado a cabo y de la satisfacción del cliente, Determinación de la fuerza de ventas hablaremos de Definición y conceptos clave, Gestión de la Fuerza de Ventas y Equipos Comerciales MF1001_3 Unidad 5 Formación y habilidades del equipo de ventas, La resolución de conflictos en el equipo comercial hablaremos de Teoría del conflicto en entornos de trabajo, Liderazgo del equipo de ventas hablaremos de Estilos de mando y liderazgo, Reclutamiento y retribución de vendedores hablaremos de La acogida del vendedor en la empresa, Liderazgo del equipo de ventas hablaremos de El líder como mentor, Organización y control del equipo comercial hablaremos de Las variables de control, Organización y control del equipo comercial hablaremos de Los instrumentos de control, Gestión de la Fuerza de Ventas y Equipos Comerciales MF1001_3 Unidad 6 La resolución de conflictos en el equipo comercial, Formación y habilidades del equipo de ventas hablaremos de Necesidad de la formación del equipo, Organización y control del equipo comercial hablaremos de Análisis y evaluación del desempeño de los miembros del equipo comercial, La resolución de conflictos en el equipo comercial hablaremos de La resolución del conflicto, Liderazgo del equipo de ventas hablaremos de La motivación y reanimación del equipo comercial, Gestión de la Fuerza de Ventas y Equipos Comerciales MF1001_3 Unidad 2 Reclutamiento y retribución de vendedores, Formación y habilidades del equipo de ventas hablaremos de Modalidades de la formación, Determinación de la fuerza de ventas hablaremos de El sistema de dirección por objetivos, Reclutamiento y retribución de vendedores hablaremos de El reclutamiento del vendedor, Gestión de la Fuerza de Ventas y Equipos Comerciales MF1001_3 Unidad 3 Liderazgo del equipo de ventas, Organización y control del equipo comercial hablaremos de Evaluación del desempeño comercial