WARNING:
JavaScript is turned OFF. None of the links on this concept map will
work until it is reactivated.
If you need help turning JavaScript On, click here.
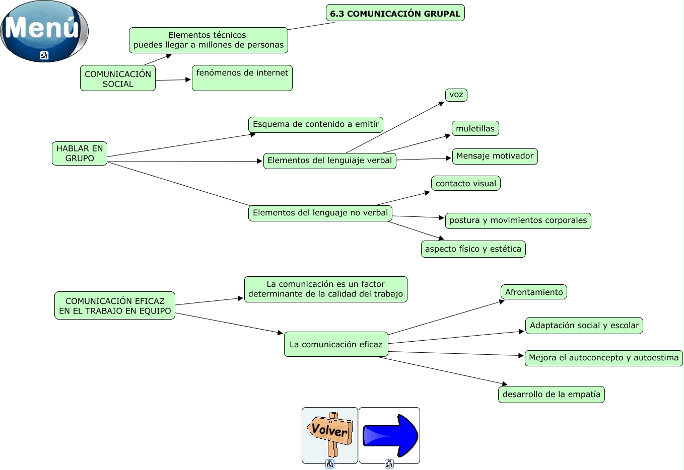
Este Cmap, tiene información relacionada con: 6.3 Comunicación grupal, Elementos del lenguaje no verbal ???? contacto visual, HABLAR EN GRUPO ???? Elementos del lenguaje no verbal, 6.3 COMUNICACIÓN GRUPAL ???? Elementos técnicos puedes llegar a millones de personas, COMUNICACIÓN EFICAZ EN EL TRABAJO EN EQUIPO ???? La comunicación eficaz, Elementos del lenguiaje verbal ???? voz, La comunicación eficaz ???? Mejora el autoconcepto y autoestima, Elementos del lenguiaje verbal ???? Mensaje motivador, La comunicación eficaz ???? Adaptación social y escolar, COMUNICACIÓN SOCIAL ???? Elementos técnicos puedes llegar a millones de personas, COMUNICACIÓN EFICAZ EN EL TRABAJO EN EQUIPO ???? La comunicación es un factor determinante de la calidad del trabajo, Elementos del lenguaje no verbal ???? aspecto físico y estética, La comunicación eficaz ???? desarrollo de la empatía, COMUNICACIÓN SOCIAL ???? fenómenos de internet, Elementos del lenguaje no verbal ???? postura y movimientos corporales, Elementos del lenguiaje verbal ???? muletillas, HABLAR EN GRUPO ???? Esquema de contenido a emitir, La comunicación eficaz ???? Afrontamiento, HABLAR EN GRUPO ???? Elementos del lenguiaje verbal