WARNING:
JavaScript is turned OFF. None of the links on this concept map will
work until it is reactivated.
If you need help turning JavaScript On, click here.
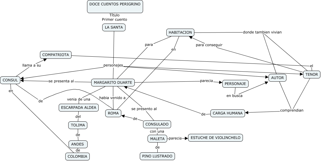
Este Cmap, tiene información relacionada con: La santa. Doce cuentos peregrinos, MARGARITO DUARTE se presenta al CONSUL, MARGARITO DUARTE parecia PERSONAJE, TENOR para conseguir HABITACION, CARGA HUMANA de MARGARITO DUARTE, AUTOR comprendian CARGA HUMANA, TOLIMA de ANDES, LA SANTA personajes TENOR, MARGARITO DUARTE se presento al CONSULADO, COMPATRIOTA el TENOR, CONSUL en COLOMBIA, ANDES de COLOMBIA, MARGARITO DUARTE venia de una ESCARPADA ALDEA, CONSUL llama a su COMPATRIOTA, CONSUL de ROMA, HABITACION donde tambien vivian AUTOR, HABITACION donde tambien vivian TENOR, TENOR comprendian CARGA HUMANA, LA SANTA personajes MARGARITO DUARTE, HABITACION para MARGARITO DUARTE, ESCARPADA ALDEA del TOLIMA