WARNING:
JavaScript is turned OFF. None of the links on this concept map will
work until it is reactivated.
If you need help turning JavaScript On, click here.
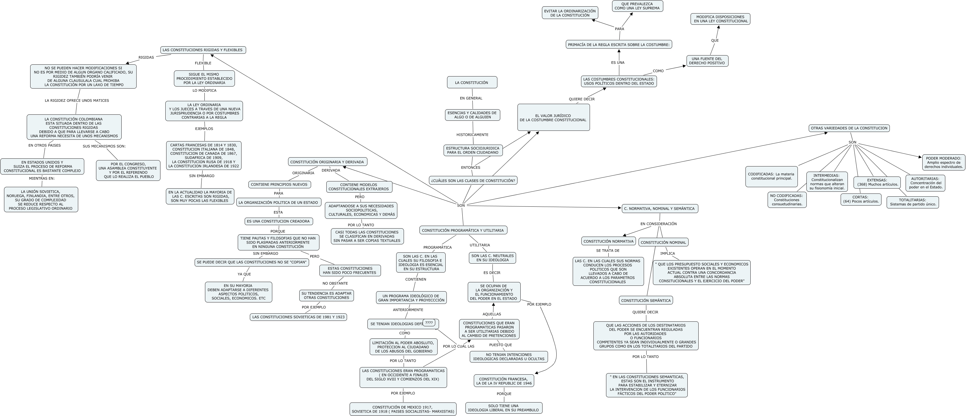
Este Cmap, tiene información relacionada con: mapa conceptual constitución Politica link, LIMITACIÓN AL PODER ABOSLUTO, PROTECCION AL CIUDADANO DE LOS ABUSOS DEL GOBIERNO POR LO TANTO LAS CONSTITUCIONES ERAN PROGRAMATICAS ( EN OCCIDENTE A FINALES DEL SIGLO XVIII Y COMIENZOS DEL XIX), PRIMACÍA DE LA REGLA ESCRITA SOBRE LA COSTUMBRE: PARA QUE PREVALEZCA COMO UNA LEY SUPREMA, OTRAS VARIEDADES DE LA CONSTITUCION SON AUTORITARIAS: Concentración del poder en el Estado., C. NORMATIVA, NOMINAL Y SEMÁNTICA EN CONSIDERACIÓN CONSTITUCIÓN NORMATIVA, ¿CUÁLES SON LAS CLASES DE CONSTITUCIÓN? SON OTRAS VARIEDADES DE LA CONSTITUCION, LAS CONSTITUCIONES ERAN PROGRAMATICAS ( EN OCCIDENTE A FINALES DEL SIGLO XVIII Y COMIENZOS DEL XIX) POR EJEMPLO CONSTITUCIÓN DE MEXICO 1917, SOVIETICA DE 1918 ( PAISES SOCIALISTAS- MARXISTAS), LA CONSTITUCIÓN EN GENERAL ESENCIAS Y CALIDADES DE ALGO O DE ALGUIEN, ¿CUÁLES SON LAS CLASES DE CONSTITUCIÓN? SON CONSTITUCIÓN PROGRAMÁTICA Y UTILITARIA, SE OCUPAN DE LA ORGANIZACIÓN Y EL FUNCIONAMIENTO DEL PODER EN EL ESTADO POR EJEMPLO CONSTITUCIÓN FRANCESA, LA DE LA IV REPUBLIC DE 1946, CARTAS FRANCESAS DE 1814 Y 1830, CONSTITUCION ITALIANA DE 1848, CONSTITUCION DE CANADA DE 1867, SUDAFRICA DE 1909, LA CONSTITUCION RUSA DE 1918 Y LA CONSTITUCION IRLANDESA DE 1922 SIN EMBARGO EN LA ACTUALIDAD LA MAYORIA DE LAS C. ESCRITAS SON RIGIDAS, SON MUY POCAS LAS FLEXIBLES, SON LAS C. NEUTRALES EN SU IDEOLOGIA ES DECIR SE OCUPAN DE LA ORGANIZACIÓN Y EL FUNCIONAMIENTO DEL PODER EN EL ESTADO, EL VALOR JURÍDICO DE LA COSTUMBRE CONSTITUCIONAL QUIERE DECIR LAS COSTUMBRES CONSTITUCIONALES: USOS POLÍTICOS DENTRO DEL ESTADO, ESTAS CONSTITUCIONES HAN SIDO POCO FRECUENTES NO OBSTANTE SU TENDENCIA ES ADAPTAR OTRAS CONSTITUCIONES, CONSTITUCIÓN FRANCESA, LA DE LA IV REPUBLIC DE 1946 PORQUE SOLO TIENE UNA IDEOLOGIA LIBERAL EN SU PREAMBULO, ¿CUÁLES SON LAS CLASES DE CONSTITUCIÓN? SON LAS CONSTITUCIONES RIGIDAS Y FLEXIBLES, ESTRUCTURA SOCIOJURIDICA PARA EL ORDEN CIUDADANO ENTONCES ¿CUÁLES SON LAS CLASES DE CONSTITUCIÓN?, LAS CONSTITUCIONES RIGIDAS Y FLEXIBLES RIGIDAS NO SE PUEDEN HACER MODIFICACIONES SI NO ES POR MEDIO DE ALGUN ORGANO CALIFICADO, SU RIGIDEZ TAMBIÉN PODRÍA VENIR DE ALGUNA CLAUSULALA CUAL PROHIBA LA CONSTITUCIÓN POR UN LAXO DE TIEMPO, OTRAS VARIEDADES DE LA CONSTITUCION SON PODER MODERADO: Amplio espectro de derechos individuales., ¿CUÁLES SON LAS CLASES DE CONSTITUCIÓN? SON CONSTITUCIÓN ORIGINARIA Y DERIVADA, ESTRUCTURA SOCIOJURIDICA PARA EL ORDEN CIUDADANO ENTONCES EL VALOR JURÍDICO DE LA COSTUMBRE CONSTITUCIONAL