WARNING:
JavaScript is turned OFF. None of the links on this concept map will
work until it is reactivated.
If you need help turning JavaScript On, click here.
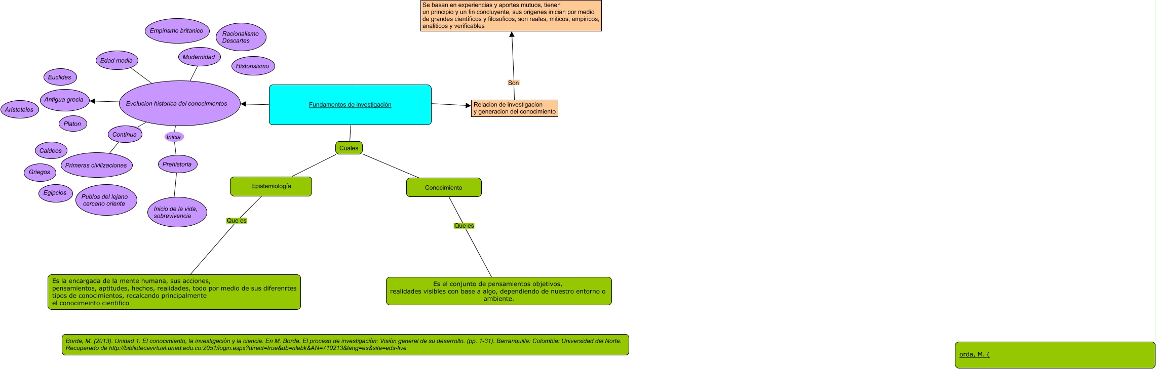
Este Cmap, tiene información relacionada con: Mapa conceptual Fundamentos de investigacion, Fundamentos de investigación ???? Evolucion historica del conocimientos, Evolucion historica del conocimientos ???? Modernidad, Evolucion historica del conocimientos ???? Antigua grecia, Conocimiento Que es Es el conjunto de pensamientos objetivos, realidades visibles con base a algo, dependiendo de nuestro entorno o ambiente., Cuales ???? Epistemiología, Evolucion historica del conocimientos ???? Edad media, Cuales ???? Conocimiento, Fundamentos de investigación ???? Relacion de investigacion y generacion del conocimiento, Relacion de investigacion y generacion del conocimiento Son Se basan en experiencias y aportes mutuos, tienen un principio y un fin concluyente, sus origenes inician por medio de grandes científicos y filosoficos, son reales, miticos, empiricos, analiticos y verificables, Continua ???? Primeras civilizaciones, Evolucion historica del conocimientos ???? Continua, Epistemiología Que es Es la encargada de la mente humana, sus acciones, pensamientos, aptitudes, hechos, realidades, todo por medio de sus diferenrtes tipos de conocimientos, recalcando principalmente el conocimeinto cientifico, Prehistoria ???? Inicio de la vida, sobrevivencia, Fundamentos de investigación Cuales, Evolucion historica del conocimientos Inicia Prehistoria