WARNING:
JavaScript is turned OFF. None of the links on this concept map will
work until it is reactivated.
If you need help turning JavaScript On, click here.
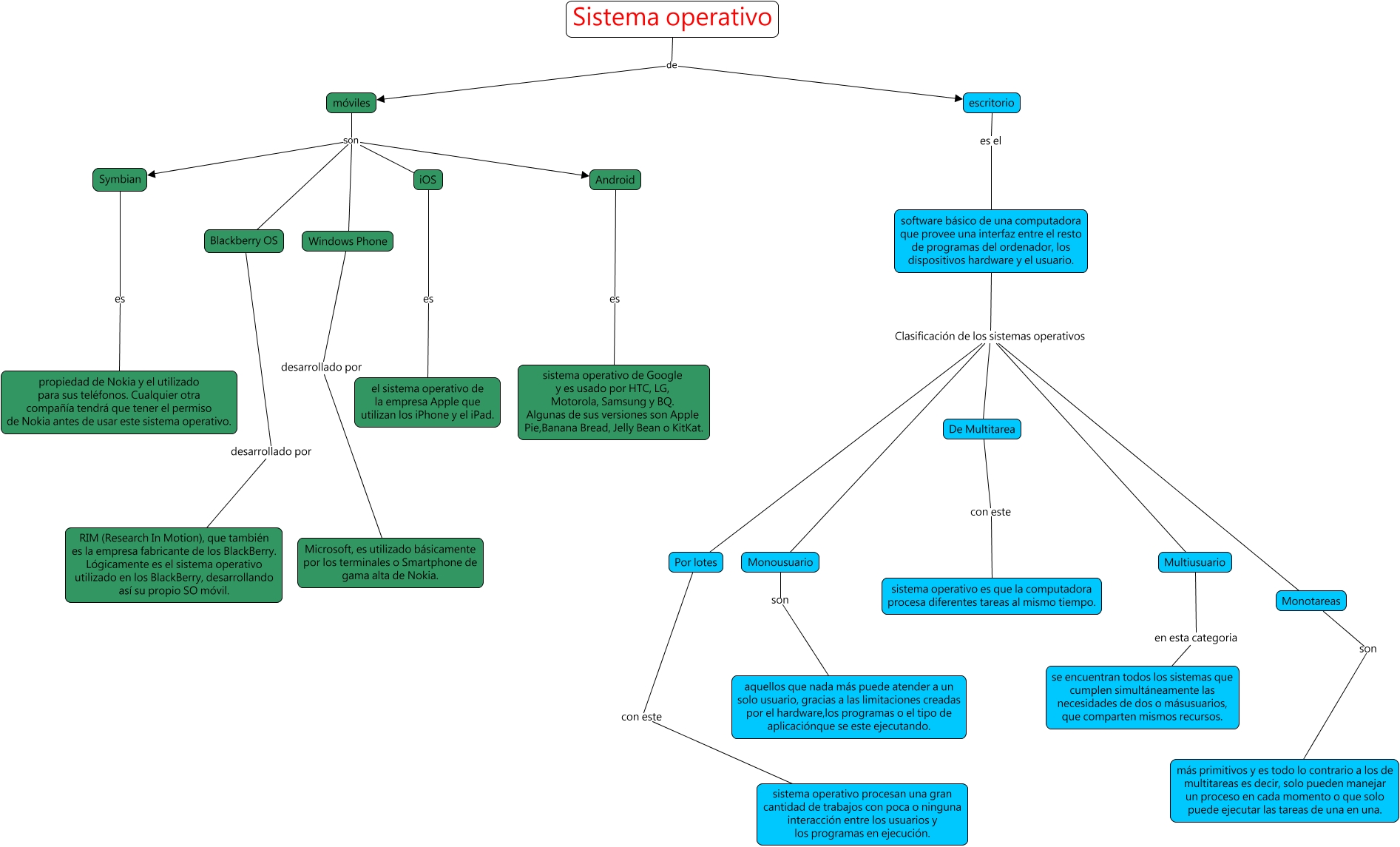
Este Cmap, tiene información relacionada con: Sistema operativo, móviles son Symbian, Sistema operativo de escritorio, iOS es el sistema operativo de la empresa Apple que utilizan los iPhone y el iPad., móviles son iOS, software básico de una computadora que provee una interfaz entre el resto de programas del ordenador, los dispositivos hardware y el usuario. Clasificación de los sistemas operativos Monotareas, Monousuario son aquellos que nada más puede atender a un solo usuario, gracias a las limitaciones creadas por el hardware,los programas o el tipo de aplicaciónque se este ejecutando., Symbian es propiedad de Nokia y el utilizado para sus teléfonos. Cualquier otra compañía tendrá que tener el permiso de Nokia antes de usar este sistema operativo., Por lotes con este sistema operativo procesan una gran cantidad de trabajos con poca o ninguna interacción entre los usuarios y los programas en ejecución., software básico de una computadora que provee una interfaz entre el resto de programas del ordenador, los dispositivos hardware y el usuario. Clasificación de los sistemas operativos De Multitarea, móviles son Windows Phone, Windows Phone desarrollado por Microsoft, es utilizado básicamente por los terminales o Smartphone de gama alta de Nokia., escritorio es el software básico de una computadora que provee una interfaz entre el resto de programas del ordenador, los dispositivos hardware y el usuario., De Multitarea con este sistema operativo es que la computadora procesa diferentes tareas al mismo tiempo., móviles son Blackberry OS, Multiusuario en esta categoria se encuentran todos los sistemas que cumplen simultáneamente las necesidades de dos o másusuarios, que comparten mismos recursos., Blackberry OS desarrollado por RIM (Research In Motion), que también es la empresa fabricante de los BlackBerry. Lógicamente es el sistema operativo utilizado en los BlackBerry, desarrollando así su propio SO móvil., Sistema operativo de móviles, móviles son Android, Monotareas son más primitivos y es todo lo contrario a los de multitareas es decir, solo pueden manejar un proceso en cada momento o que solo puede ejecutar las tareas de una en una., Android es sistema operativo de Google y es usado por HTC, LG, Motorola, Samsung y BQ. Algunas de sus versiones son Apple Pie,Banana Bread, Jelly Bean o KitKat.